|
PLearn 0.1
|
#include <plearn/base/Object.h>#include <plearn/base/stringutils.h>#include <map>#include <string>

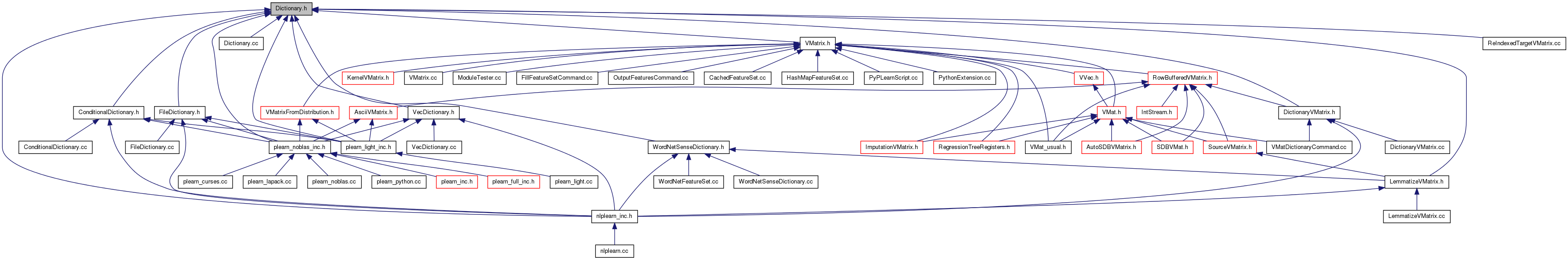
Go to the source code of this file.
Classes | |
| class | PLearn::Dictionary |
| class | PLearn::DiffTemplate< ObjectType, Dictionary > |
| class | PLearn::TypeTraits< Dictionary > |
Namespaces | |
| namespace | PLearn |
< for swap | |
Defines | |
| #define | NO_UPDATE 0 |
| #define | UPDATE 1 |
Functions | |
| Object * | PLearn::toObjectPtr (const Dictionary &o) |
| PStream & | PLearn::operator>> (PStream &in, Dictionary &o) |
| PStream & | PLearn::operator>> (PStream &in, Dictionary *&o) |
| PStream & | PLearn::operator<< (PStream &out, const Dictionary &o) |
| PStream & | PLearn::operator>> (PStream &in, PP< Dictionary > &o) |
| template<class ObjectType > | |
| int | PLearn::diff (const string &refer, const string &other, const Option< ObjectType, Dictionary > *opt, PLearnDiff *diffs) |
Definition in file Dictionary.h.
| #define NO_UPDATE 0 |
Definition at line 51 of file Dictionary.h.
Referenced by PLearn::LemmatizeVMatrix::build_(), PLearn::DictionaryVMatrix::build_(), PLearn::Dictionary::isIn(), and PLearn::Dictionary::setUpdateMode().
| #define UPDATE 1 |
Definition at line 52 of file Dictionary.h.
Referenced by PLearn::VecDictionary::build_(), PLearn::FileDictionary::build_(), PLearn::ConditionalDictionary::build_(), PLearn::DictionaryVMatrix::build_(), PLearn::WordNetSenseDictionary::getId(), PLearn::Dictionary::getId(), and PLearn::Dictionary::setUpdateMode().
1.7.4