| 
    PLearn 0.1 
   | 
 
#include <DistRepNNet.h>


Public Member Functions | |
| DistRepNNet () | |
| virtual | ~DistRepNNet () | 
| virtual string | classname () const | 
| virtual OptionList & | getOptionList () const | 
| virtual OptionMap & | getOptionMap () const | 
| virtual RemoteMethodMap & | getRemoteMethodMap () const | 
| virtual DistRepNNet * | deepCopy (CopiesMap &copies) const | 
| virtual void | build () | 
| Finish building the object; just call inherited::build followed by build_()   | |
| virtual void | forget () | 
| *** SUBCLASS WRITING: ***   | |
| virtual int | outputsize () const | 
| SUBCLASS WRITING: override this so that it returns the size of this learner's output, as a function of its inputsize(), targetsize() and set options.   | |
| virtual TVec< string > | getTrainCostNames () const | 
| *** SUBCLASS WRITING: ***   | |
| virtual TVec< string > | getTestCostNames () const | 
| *** SUBCLASS WRITING: ***   | |
| virtual void | train () | 
| *** SUBCLASS WRITING: ***   | |
| virtual void | computeOutput (const Vec &input, Vec &output) const | 
| *** SUBCLASS WRITING: ***   | |
| virtual void | computeOutputAndCosts (const Vec &input, const Vec &target, Vec &output, Vec &costs) const | 
| Default calls computeOutput and computeCostsFromOutputs.   | |
| virtual void | computeCostsFromOutputs (const Vec &input, const Vec &output, const Vec &target, Vec &costs) const | 
| *** SUBCLASS WRITING: ***   | |
| virtual void | makeDeepCopyFromShallowCopy (CopiesMap &copies) | 
| Transforms a shallow copy into a deep copy.   | |
| void | getTokenDistRep (TVec< string > &token_features, Vec &dist_rep) | 
| Gives distributed representation for token features.   | |
Static Public Member Functions | |
| static string | _classname_ () | 
| static OptionList & | _getOptionList_ () | 
| static RemoteMethodMap & | _getRemoteMethodMap_ () | 
| static Object * | _new_instance_for_typemap_ () | 
| static bool | _isa_ (const Object *o) | 
| static void | _static_initialize_ () | 
| static const PPath & | declaringFile () | 
Public Attributes | |
| Vec | paramsvalues | 
| Parameter values (linked to params in build() ) It is put here to set these values instead of getting them by training.   | |
| Var | input | 
| Input vector.   | |
| Var | dp_input | 
| Distributed representation input vector.   | |
| Var | target | 
| Target vector.   | |
| Var | sampleweight | 
| Sample weight.   | |
| Var | w1 | 
| Bias and weights of first hidden layer.   | |
| VarArray | winputsparse | 
| Bias and weights from input layer.   | |
| Var | w1theta | 
| Weights of first hidden layer.   | |
| VarArray | winputdistrep | 
| Weights applied to the input of distributed representation predictor.   | |
| Var | woutdistrep | 
| Bias and weights going to the output layer of distributed representation predictor.   | |
| Var | w2 | 
| Bias and weights of second hidden layer.   | |
| Var | wout | 
| bias and weights of output layer   | |
| Var | direct_wout | 
| Direct input to output weights.   | |
| Var | wouttheta | 
| Bias and weights of output layer, target part, when no hidden layers.   | |
| Var | outbias | 
| Bias used only if fixed_output_weights.   | |
| Var | dp_all_targets | 
| Distributed representation of all targets.   | |
| Var | token_features | 
| Features of the token.   | |
| Var | dist_rep | 
| Distributed representation.   | |
| TVec< PP< Dictionary > > | dictionaries | 
| Distributed representations.   | |
| Func | f | 
| Seen classes in training set.   | |
| Func | test_costf | 
| Function from input and target to output and test_costs.   | |
| Func | token_to_dist_rep | 
| Function from token features to distributed representation.   | |
| Func | paramf | 
| Function for training.   | |
| TVec< VMat > | extra_tasks | 
| Extra tasks.   | |
| int | nhidden | 
| Number of hidden nunits in first hidden layer (default:0)   | |
| int | nhidden2 | 
| Number of hidden units in second hidden layer (default:0)   | |
| TVec< int > | nhidden_extra_tasks | 
| Number of hidden nunits in first hidden layer for extra tasks.   | |
| TVec< int > | nhidden2_extra_tasks | 
| Number of hidden units in second hidden layer for extra tasks.   | |
| int | nhidden_theta_predictor | 
| Number of hidden units of the neural network predictor for the hidden to output weights.   | |
| int | nhidden_dist_rep_predictor | 
| Number of hidden units of the neural network predictor for the distributed representation.   | |
| real | weight_decay | 
| Weight decay (default:0)   | |
| real | bias_decay | 
| Bias decay (default:0)   | |
| real | input_dist_rep_predictor_bias_decay | 
| Weight decay for weights going from input layer.   | |
| real | output_dist_rep_predictor_bias_decay | 
| Weight decay for weights going from hidden layer.   | |
| real | input_dist_rep_predictor_weight_decay | 
| Weight decay for weights going from input layer.   | |
| real | output_dist_rep_predictor_weight_decay | 
| Weight decay for weights going from hidden layer.   | |
| real | layer1_weight_decay | 
| Weight decay for weights from input layer to first hidden layer (default:0)   | |
| real | layer1_bias_decay | 
| Bias decay for weights from input layer to first hidden layer (default:0)   | |
| real | layer1_theta_predictor_weight_decay | 
| Weight decay for weights from input layer to first hidden layer of the theta-predictor (default:0)   | |
| real | layer1_theta_predictor_bias_decay | 
| Bias decay for weights from input layer to first hidden layer of the theta-predictor (default:0)   | |
| real | layer2_weight_decay | 
| Weight decay for weights from first hidden layer to second hidden layer (default:0)   | |
| real | layer2_bias_decay | 
| Bias decay for weights from first hidden layer to second hidden layer (default:0)   | |
| real | output_layer_weight_decay | 
| Weight decay for weights from last hidden layer to output layer (default:0)   | |
| real | output_layer_bias_decay | 
| Bias decay for weights from last hidden layer to output layer (default:0)   | |
| real | output_layer_theta_predictor_weight_decay | 
| Weight decay for weights from last hidden layer to output layer of the theta-predictor (default:0)   | |
| real | output_layer_theta_predictor_bias_decay | 
| Bias decay for weights from last hidden layer to output layer of the theta-predictor (default:0)   | |
| real | direct_in_to_out_weight_decay | 
| Weight decay for weights from input directly to output layer (default:0)   | |
| real | direct_in_to_out_bias_decay | 
| Bias decay for weights from input directly to output layer (default:0)   | |
| real | margin | 
| Margin requirement, used only with the margin_perceptron_cost cost function (default:1)   | |
| bool | fixed_output_weights | 
| If true then the output weights are not learned. They are initialized to +1 or -1 randomly (default:false)   | |
| bool | direct_in_to_out | 
| If true then direct input to output weights will be added (if nhidden > 0)   | |
| string | penalty_type | 
| Penalty to use on the weights (for weight and bias decay) (default:"L2_square")   | |
| string | output_transfer_func | 
| Transfer function to use for ouput layer (default:"")   | |
| string | hidden_transfer_func | 
| Transfer function to use for hidden units (default:"tanh")   | |
| bool | do_not_change_params | 
| If set to 1, the weights won't be loaded nor initialized at build time (default:false)   | |
| TVec< string > | cost_funcs | 
| Cost functions.   | |
| PP< Optimizer > | optimizer | 
| Build options related to the optimization:   | |
| TVec< PP< Optimizer > > | optimizer_extra_tasks | 
| Optimizers for extra tasks.   | |
| int | batch_size | 
| Number of samples to use to estimate gradient before an update.   | |
| string | initialization_method | 
| Method of initialization for neural network's weights.   | |
| TVec< int > | dist_rep_dim | 
| Dimensionality (number of components) of distributed representations.   | |
| int | ntokens | 
| Number of tokens, for which to predict a distributed representation.   | |
| TVec< int > | ntokens_extra_tasks | 
| Number of tokens, for which to predict a distributed representation, for extra tasks.   | |
| int | nfeatures_per_token | 
| Number of features per token.   | |
| TVec< int > | nfeatures_for_each_token | 
| Number of features for each token (nfeatures_per_token is used if nfeatures_for_each_token.length()==0)   | |
| PP< Dictionary > | target_dictionary | 
| Target dictionary.   | |
| Mat | target_dist_rep | 
| Target distributed representations.   | |
| bool | use_dist_reps | 
| Indication that distributed representations should be used.   | |
| bool | use_output_weights_bases | 
| Indication that bases for output weights should be used.   | |
| bool | use_extra_tasks_only_on_first_epoch | 
| Indication that the possible targets varies from one input vector to another.   | |
| bool | initialize_sparse_params_to_zero | 
| Indication that the parameters on the sparse input should be initialized to zero.   | |
Static Public Attributes | |
| static StaticInitializer | _static_initializer_ | 
Protected Member Functions | |
| Var | buildSparseAffineTransform (VarArray weights, Var input, TVec< int > input_to_dict_index, int begin) | 
| Builds a sparse affine transformation from a set of weights and an input variable.   | |
| Var | buildSparseAffineTransformWeightPenalty (VarArray weights, Var input, TVec< int > input_to_dict_index, int begin, real weight_decay, real bias_decay=0, string penalty_type="L2_square") | 
| Builds a sparse affine transformation weight penalty from a set of weights and an input variable.   | |
| void | buildVarGraph (int task_index) | 
| Builds a var graph from a task, specified by task_index.   | |
| virtual void | initializeParams (bool set_seed=true, int task_index=-1) | 
| Initialize the parameters.   | |
| Var | add_transfer_func (const Var &input, string transfer_func="default", VarArray mus=0, Var sigma=0) | 
| Return a variable that is the result of the application of the given transfer function on the input variable.   | |
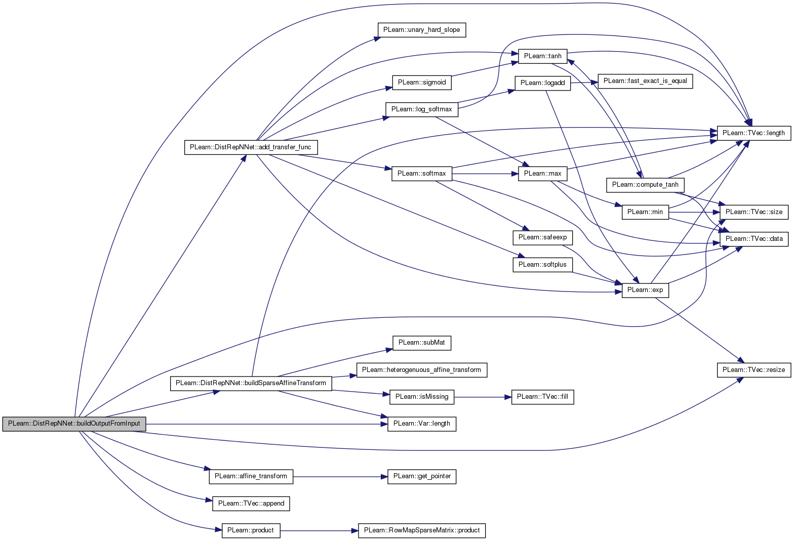
| void | buildOutputFromInput (int task_index) | 
| Build the output of the neural network, from the given input.   | |
| void | buildCosts (const Var &output, const Var &target, int task_index=-1) | 
| Build the costs variable from other variables.   | |
| void | buildFuncs (VarArray &invars) | 
| Build the various functions used in the network.   | |
| void | fillWeights (const Var &weights, bool clear_first_row, int use_this_to_scale=-1) | 
| Fill a matrix of weights according to the 'initialization_method' specified.   | |
| virtual void | buildPenalties (int this_ntokens) | 
| Fill the costs penalties.   | |
Static Protected Member Functions | |
| static void | declareOptions (OptionList &ol) | 
| Methods to get the network's (learned) parameters.   | |
Protected Attributes | |
| Var | output | 
| Output of the neural network.   | |
| VarArray | costs | 
| Costs of the neural network.   | |
| VarArray | partial_update_vars | 
| Vars that use partial updates.   | |
| VarArray | penalties | 
| Penalties on the neural network's weights.   | |
| Var | training_cost | 
| Training cost of the neural network It corresponds to costs[0] + weighted penalties.   | |
| VarArray | training_cost_extra_tasks | 
| Training cost of the neural network for extra tasks.   | |
| Var | test_costs | 
| Test costs.   | |
| VarArray | invars | 
| Input variables for training cost Func.   | |
| TVec< VarArray > | invars_extra_tasks | 
| Input variables for extra tasks training cost Func.   | |
| VarArray | params | 
| Parameters of the neural network.   | |
| TVec< int > | input_to_dict_index | 
| Weights of the activated features, in the distributed representation predictor.   | |
| int | target_dict_index | 
| Target Dictionary index.   | |
| real | winputsparse_weight_decay | 
| Temporary variables...   | |
| real | winputsparse_bias_decay | 
Private Types | |
| typedef PLearner | inherited | 
Private Member Functions | |
| void | build_ () | 
| Architecture of the neural network.   | |
Private Attributes | |
| Vec | target_values | 
| Vector of possible target values.   | |
| Vec | output_comp | 
| Vector for output computations.   | |
| Vec | row | 
| Row vector.   | |
| Vec | tf | 
| Token features vector.   | |
| TVec< string > | options | 
Definition at line 51 of file DistRepNNet.h.
typedef PLearner PLearn::DistRepNNet::inherited [private] | 
        
Reimplemented from PLearn::PLearner.
Definition at line 56 of file DistRepNNet.h.
| PLearn::DistRepNNet::DistRepNNet | ( | ) | 
Definition at line 99 of file DistRepNNet.cc.
: nhidden(0), nhidden2(0), nhidden_theta_predictor(0), nhidden_dist_rep_predictor(0), weight_decay(0), bias_decay(0), input_dist_rep_predictor_bias_decay(0), output_dist_rep_predictor_bias_decay(0), input_dist_rep_predictor_weight_decay(0), output_dist_rep_predictor_weight_decay(0), layer1_weight_decay(0), layer1_bias_decay(0), layer1_theta_predictor_weight_decay(0), layer1_theta_predictor_bias_decay(0), layer2_weight_decay(0), layer2_bias_decay(0), output_layer_weight_decay(0), output_layer_bias_decay(0), output_layer_theta_predictor_weight_decay(0), output_layer_theta_predictor_bias_decay(0), direct_in_to_out_weight_decay(0), direct_in_to_out_bias_decay(0), margin(1), fixed_output_weights(0), direct_in_to_out(0), penalty_type("L2_square"), output_transfer_func(""), hidden_transfer_func("tanh"), do_not_change_params(false), batch_size(1), initialization_method("uniform_linear"), ntokens(-1), nfeatures_per_token(-1), //consider_unseen_classes(0), use_dist_reps(1), use_output_weights_bases(0), use_extra_tasks_only_on_first_epoch(false), initialize_sparse_params_to_zero(false) {}
| PLearn::DistRepNNet::~DistRepNNet | ( | ) |  [virtual] | 
        
Definition at line 141 of file DistRepNNet.cc.
{
}
| string PLearn::DistRepNNet::_classname_ | ( | ) |  [static] | 
        
Reimplemented from PLearn::PLearner.
Definition at line 97 of file DistRepNNet.cc.
| OptionList & PLearn::DistRepNNet::_getOptionList_ | ( | ) |  [static] | 
        
Reimplemented from PLearn::PLearner.
Definition at line 97 of file DistRepNNet.cc.
| RemoteMethodMap & PLearn::DistRepNNet::_getRemoteMethodMap_ | ( | ) |  [static] | 
        
Reimplemented from PLearn::PLearner.
Definition at line 97 of file DistRepNNet.cc.
Reimplemented from PLearn::PLearner.
Definition at line 97 of file DistRepNNet.cc.
| Object * PLearn::DistRepNNet::_new_instance_for_typemap_ | ( | ) |  [static] | 
        
Reimplemented from PLearn::Object.
Definition at line 97 of file DistRepNNet.cc.
| StaticInitializer DistRepNNet::_static_initializer_ & PLearn::DistRepNNet::_static_initialize_ | ( | ) |  [static] | 
        
Reimplemented from PLearn::PLearner.
Definition at line 97 of file DistRepNNet.cc.
| Var PLearn::DistRepNNet::add_transfer_func | ( | const Var & | input, | 
| string | transfer_func = "default",  | 
        ||
| VarArray | mus = 0,  | 
        ||
| Var | sigma = 0  | 
        ||
| ) |  [protected] | 
        
Return a variable that is the result of the application of the given transfer function on the input variable.
Definition at line 1516 of file DistRepNNet.cc.
References PLearn::exp(), hidden_transfer_func, input, PLearn::log_softmax(), PLERROR, PLearn::sigmoid(), PLearn::softmax(), PLearn::softplus(), PLearn::tanh(), and PLearn::unary_hard_slope().
Referenced by buildOutputFromInput(), and buildVarGraph().
                                                                                                  {
    Var result;
    if (transfer_func == "default")
        transfer_func = hidden_transfer_func;
    if(transfer_func=="linear")
        result = input;
    else if(transfer_func=="tanh")
        result = tanh(input);
    else if(transfer_func=="sigmoid")
        result = sigmoid(input);
    else if(transfer_func=="softplus")
        result = softplus(input);
    else if(transfer_func=="exp")
        result = exp(input);
    else if(transfer_func=="softmax")
        result = softmax(input);
    else if (transfer_func == "log_softmax")
        result = log_softmax(input);
    else if(transfer_func=="hard_slope")
        result = unary_hard_slope(input,0,1);
    else if(transfer_func=="symm_hard_slope")
        result = unary_hard_slope(input,-1,1);
    else PLERROR("In DistRepNNet::add_transfer_func(): Unknown value for transfer_func: %s",transfer_func.c_str());
    return result;
}


| void PLearn::DistRepNNet::build | ( | ) |  [virtual] | 
        
Finish building the object; just call inherited::build followed by build_()
Reimplemented from PLearn::PLearner.
Definition at line 365 of file DistRepNNet.cc.
References PLearn::PLearner::build(), and build_().
Referenced by forget(), and train().
{
    inherited::build();
    build_();
}


| void PLearn::DistRepNNet::build_ | ( | ) |  [private] | 
        
Architecture of the neural network.
Reimplemented from PLearn::PLearner.
Definition at line 733 of file DistRepNNet.cc.
References buildVarGraph(), dictionaries, direct_in_to_out, direct_wout, do_not_change_params, extra_tasks, fixed_output_weights, initializeParams(), PLearn::PLearner::inputsize_, invars_extra_tasks, PLearn::TVec< T >::length(), PLearn::VarArray::makeSharedValue(), PLearn::VarArray::nelems(), optimizer, optimizer_extra_tasks, options, outbias, output_comp, params, paramsvalues, partial_update_vars, PLERROR, PLearn::TVec< T >::resize(), PLearn::PLearner::targetsize_, training_cost_extra_tasks, use_dist_reps, use_output_weights_bases, w1, w1theta, w2, PLearn::PLearner::weightsize_, winputdistrep, winputsparse, winputsparse_bias_decay, winputsparse_weight_decay, wout, woutdistrep, and wouttheta.
Referenced by build().
{
    /*
     * Create Topology Var Graph
     */
    // Don't do anything if we don't have a train_set
    // It's the only one who knows the inputsize, targetsize and weightsize,
    // and it contains the Dictionaries...
    if(inputsize_>=0 && targetsize_>=0 && weightsize_>=0)
    {
        if(targetsize_ != 1)
            PLERROR("In DistRepNNet::build_(): targetsize_ must be 1, not %d",targetsize_);
        if(fixed_output_weights && use_output_weights_bases)
            PLERROR("In DistRepNNet::build_(): output weights cannot be fixed (i.e. fixed_output_weights=1) and predicted (i.e. use_output_weights_bases=1)");
        if(direct_in_to_out && use_output_weights_bases)
            PLERROR("In DistRepNNet::build_(): direct input to output weights cannot be used with output weights bases");        
        if(!use_output_weights_bases && !use_dist_reps 
           && extra_tasks.length() != 0)
            PLERROR("In DistRepNNet::build_(): it is useless to have extra tasks and not use distributed\n"
                "representations or output weights bases.");
        dictionaries.resize(0);
        partial_update_vars.resize(0);
        //partial_update_vars_extra_tasks.resize(extra_tasks.length());
        //for(int t=0; t<partial_update_vars_extra_tasks.length(); t++)
        //    partial_update_vars_extra_tasks[t].resize(0);
        params.resize(0);
        training_cost_extra_tasks.resize(0);        
        invars_extra_tasks.resize(extra_tasks.length());
        // Reset shared parameters
        winputdistrep.resize(0);
        woutdistrep = (Variable*) NULL;
        w1theta = (Variable*) NULL;
        wouttheta = (Variable*) NULL;
        for(int t=0; t<extra_tasks.length(); t++)
        {
            // Reset parameters variable
            w1 = (Variable*) NULL;
            w2 = (Variable*) NULL;
            wout = (Variable*) NULL;
            direct_wout = (Variable*) NULL;
            outbias = (Variable*) NULL;        
            winputsparse.resize(0);
            winputsparse_weight_decay = 0;
            winputsparse_bias_decay = 0;
            buildVarGraph(t);
            initializeParams(true,t);
        }
        // Reset parameters variable
        w1 = (Variable*) NULL;
        w2 = (Variable*) NULL;
        wout = (Variable*) NULL;
        direct_wout = (Variable*) NULL;
        outbias = (Variable*) NULL;
        winputsparse.resize(0);
        winputsparse_weight_decay = 0;
        winputsparse_bias_decay = 0;
        buildVarGraph(-1);
        initializeParams();                        
        // Shared values hack...
        if (!do_not_change_params) {
            if(paramsvalues.length() == params.nelems())
                params << paramsvalues;
            else
            {
                paramsvalues.resize(params.nelems());
                if(optimizer)
                    optimizer->reset();
                for(int t=0; t<optimizer_extra_tasks.length(); t++)
                    optimizer_extra_tasks[t]->reset();
            }
            params.makeSharedValue(paramsvalues);
        }
        
        output_comp.resize(1);
        options.resize(0);
        //output_comp.resize(outputsize());
    }
}


| void PLearn::DistRepNNet::buildCosts | ( | const Var & | output, | 
| const Var & | target, | ||
| int | task_index = -1  | 
        ||
| ) |  [protected] | 
        
Build the costs variable from other variables.
Definition at line 824 of file DistRepNNet.cc.
References buildPenalties(), PLearn::classification_loss(), cost_funcs, costs, PLearn::cross_entropy(), PLearn::hconcat(), margin, PLearn::margin_perceptron_cost(), PLearn::neg_log_pi(), PLearn::newObject(), ntokens, ntokens_extra_tasks, PLearn::onehot_squared_loss(), output_transfer_func, penalties, PLERROR, PLearn::TVec< T >::push_back(), PLearn::TVec< T >::resize(), sampleweight, PLearn::TVec< T >::size(), PLearn::sum(), test_costs, training_cost, training_cost_extra_tasks, and PLearn::PLearner::weightsize_.
Referenced by buildVarGraph().
                                                                                         {
    int ncosts = cost_funcs.size();  
    if(ncosts<=0)
        PLERROR("In DistRepNNet::buildCosts - Empty cost_funcs : must at least specify the cost function to optimize!");
    costs.resize(ncosts);
    for(int k=0; k<ncosts; k++)
    {
        // create costfuncs and apply individual weights if weightpart > 1
        if(cost_funcs[k]=="mse_onehot")
            costs[k] = onehot_squared_loss(the_output, the_target);
        else if(cost_funcs[k]=="NLL") 
        {
            if (the_output->size() == 1) {
                // Assume sigmoid output here!
                costs[k] = cross_entropy(the_output, the_target);
            } else {
                if (output_transfer_func == "log_softmax")
                    costs[k] = -the_output[the_target];
                else
                    costs[k] = neg_log_pi(the_output, the_target);
            }
        } 
        else if(cost_funcs[k]=="class_error")
            costs[k] = classification_loss(the_output, the_target);
        else if (cost_funcs[k]=="margin_perceptron_cost")
            costs[k] = margin_perceptron_cost(the_output,the_target,margin);
        else  // Assume we got a Variable name and its options
        {
            costs[k]= dynamic_cast<Variable*>(newObject(cost_funcs[k]));
            if(costs[k].isNull())
                PLERROR("In DistRepNNet::build_()  unknown cost_func option: %s",cost_funcs[k].c_str());
            costs[k]->setParents(the_output & the_target);
            costs[k]->build();
        }
    }
    /*
     * weight and bias decay penalty
     */
    // create penalties
    
    int this_ntokens;
    if(task_index < 0)
        this_ntokens = ntokens;
    else
        this_ntokens = ntokens_extra_tasks[task_index];
    buildPenalties(this_ntokens);
    test_costs = hconcat(costs);
    // Apply penalty to cost.
    // If there is no penalty, we still add costs[0] as the first cost, in
    // order to keep the same number of costs as if there was a penalty.
    if(penalties.size() != 0) {
        if (weightsize_>0)
            // only multiply by sampleweight if there are weights
            training_cost = hconcat(sampleweight*sum(hconcat(costs[0] & penalties))
                                    & (test_costs*sampleweight));
        else {
            training_cost = hconcat(sum(hconcat(costs[0] & penalties)) & test_costs);
        }
    } 
    else {
        if(weightsize_>0) {
            // only multiply by sampleweight if there are weights
            training_cost = hconcat(costs[0]*sampleweight & test_costs*sampleweight);
        } else {
            training_cost = hconcat(costs[0] & test_costs);
        }
    }
    if(task_index >= 0) training_cost_extra_tasks.push_back(training_cost);
    training_cost->setName("training_cost");
    test_costs->setName("test_costs");
    the_output->setName("output");
}


| void PLearn::DistRepNNet::buildFuncs | ( | VarArray & | invars | ) |  [protected] | 
        
Build the various functions used in the network.
Definition at line 908 of file DistRepNNet.cc.
References PLearn::argmax(), dist_rep, f, input, output, paramf, PLearn::TVec< T >::push_back(), PLearn::TVec< T >::resize(), sampleweight, target, test_costf, test_costs, token_features, token_to_dist_rep, and training_cost.
Referenced by buildVarGraph().
                                             {
    invars.resize(0);
    VarArray outvars;
    VarArray testinvars;
    if (input)
    {
        invars.push_back(input);
        testinvars.push_back(input);
    }
    if (output)
        outvars.push_back(output);
    if(target)
    {
        invars.push_back(target);
        testinvars.push_back(target);
        outvars.push_back(target);
    }
    if(sampleweight)
    {
        invars.push_back(sampleweight);
    }
    f = Func(input, argmax(output));
    //f = Func(input, output);
    test_costf = Func(testinvars, argmax(output)&test_costs);
    //test_costf = Func(testinvars,output&test_costs);
    test_costf->recomputeParents();
    if(dist_rep)
        token_to_dist_rep = Func(token_features,dist_rep);
    paramf = Func(invars, training_cost); 
    //displayFunction(paramf, true, false, 250);
}


| void PLearn::DistRepNNet::buildOutputFromInput | ( | int | task_index | ) |  [protected] | 
        
Build the output of the neural network, from the given input.
Definition at line 943 of file DistRepNNet.cc.
References add_transfer_func(), PLearn::affine_transform(), PLearn::TVec< T >::append(), bias_decay, buildSparseAffineTransform(), dictionaries, direct_in_to_out, direct_wout, dp_all_targets, dp_input, fixed_output_weights, input, input_to_dict_index, j, layer1_bias_decay, layer1_weight_decay, PLearn::Var::length(), PLearn::TVec< T >::length(), nhidden, nhidden2, nhidden2_extra_tasks, nhidden_extra_tasks, nhidden_theta_predictor, outbias, output, output_layer_bias_decay, output_layer_weight_decay, output_transfer_func, params, partial_update_vars, PLERROR, PLearn::product(), PLearn::TVec< T >::resize(), PLearn::TVec< T >::size(), target_dict_index, use_dist_reps, use_output_weights_bases, w1, w1theta, w2, weight_decay, winputsparse, winputsparse_bias_decay, winputsparse_weight_decay, wout, and wouttheta.
Referenced by buildVarGraph().
                                                     {
    
    /*
    if(nnet_architecture == "csMTL")
    {
        // The idea is to output a "potential" for each
        // target possibility...
        // Hence, we need to make a propagation path from
        // the computations using only the input part
        // (and hence commun to all targets) and the
        // target disptributed representation, to the potential output.
        // In order to know what are the possible targets,
        // the train_set vmat, which contains the target
        // Dictionary, will be used.
        // Computations common to all targets
        if(nhidden>0)
        {
            w1 = Var(1 + dp_input->size(), nhidden, "w1");
            params.append(w1);
            output = affine_transform(dp_input, w1); 
        }
        else
        {
            wout = Var(1 + dp_input->size(), outputsize(), "wout");
            output = affine_transform(dp_input, wout);
            if(!fixed_output_weights)
            {
                params.append(wout);
            }
            else
            {
                outbias = Var(output->size(),"outbias");
                output = output + outbias;
                params.append(outbias);
            }
        }
        Var comp_input = output;
        Var dp_target = Var(1,dist_rep_dim[target_dict_index]);
        VarArray proppath_params;
        if(nhidden>0)
        {
            w1target = Var( dp_target->size(),nhidden, "w1target");      
            params.append(w1target);
            proppath_params.append(w1target);
            output = output + product(dp_target, w1target);
            output = add_transfer_func(output);
        }
        else
        {
            wouttarget = Var(dp_target->size(),outputsize(), "wouttarget");
            if (!fixed_output_weights)        
            {
                params.append(wouttarget);        
                proppath_params.append(wouttarget);        
            }
            output = output + product(dp_target,wouttarget);
            //output = add_transfer_func(output);
        }
    
        // second hidden layer
        if(nhidden2>0)
        {
            w2 = Var(1 + output.length(), nhidden2, "w2");
            params.append(w2);
            proppath_params.append(w2);
            output = affine_transform(output,w2);
            output = add_transfer_func(output);
        }
        if (nhidden2>0 && nhidden==0)
            PLERROR("DistRepNNet:: can't have nhidden2 (=%d) > 0 while nhidden=0",nhidden2);
        // output layer before transfer function when there is at least one hidden layer
        if(nhidden > 0)
        {
            wout = Var(1 + output->size(), outputsize(), "wout");
            output = affine_transform(output, wout);
            if (!fixed_output_weights)
            {
                params.append(wout);
                proppath_params.append(wout);
            }
            else
            {
                outbias = Var(output->size(),"outbias");
                output = output + outbias;
                params.append(outbias);
                proppath_params.append(outbias);
            }
        }
        output = potentials(input,comp_input,dp_target,dist_reps[target_dict_index], output, proppath_params, train_set);
        partial_update_vars.push_back(dist_reps[target_dict_index]);
    }
    else 
    */
    int this_nhidden;
    int this_nhidden2;
    if(task_index < 0)
    {
        this_nhidden = nhidden;
        this_nhidden2 = nhidden2;
    }
    else
    {
        this_nhidden = nhidden_extra_tasks[task_index];
        this_nhidden2 = nhidden2_extra_tasks[task_index];
    }
    if(!use_dist_reps)
    {
        if(!use_output_weights_bases)
        {
            // These weights will be used as the input weights of the neural
            // network, instead of w1.
            int dim;       
            if(this_nhidden > 0) dim = this_nhidden;
            else dim = dictionaries[target_dict_index]->size(); //+ (dictionaries[target_dict_index]->oov_not_in_possible_values ? 0 : 1);
            winputsparse.resize(input->length()+1);
            winputsparse[input->length()] = Var(1,dim);
            for(int j=0; j<winputsparse.length()-1; j++)
            {
                if(input_to_dict_index[j] < 0)
                    winputsparse[j] = Var(1,dim);
                else
                    winputsparse[j] = Var(dictionaries[input_to_dict_index[j]]->size()+1,dim);
            }
            params.append(winputsparse);
            partial_update_vars.append(winputsparse);            
        }
        if(this_nhidden>0)
        {
            output = buildSparseAffineTransform(winputsparse,input,input_to_dict_index,0); 
            output = add_transfer_func(output);
            winputsparse_weight_decay = weight_decay + layer1_weight_decay;
            winputsparse_bias_decay = bias_decay + layer1_bias_decay;
            // ici: Faire direct in to out
            if(direct_in_to_out)
            {
                PLERROR("In buildOutputFromInput(): direct_in_to_out option not implemented for sparse input.");
                direct_wout = Var(dictionaries[target_dict_index]->size()
                                  //+ (dictionaries[target_dict_index]->oov_not_in_possible_values ? 0 : 1)
                                  , dp_input->size(), "direct_wout");
                params.append(direct_wout);
            }                           
        }
        // second hidden layer
        if(this_nhidden2>0)
        {
            w2 = Var(1 + output.length(), this_nhidden2, "w2");
            params.append(w2);
            output = affine_transform(output,w2);
            output = add_transfer_func(output);
            wout = Var(1 + this_nhidden2, dictionaries[target_dict_index]->size()
                       //+ (dictionaries[target_dict_index]->oov_not_in_possible_values ? 0 : 1)
                       , "wout");
        }
        else if(this_nhidden > 0) wout = Var(1 + this_nhidden, dictionaries[target_dict_index]->size()
                                             //+ (dictionaries[target_dict_index]->oov_not_in_possible_values ? 0 : 1)
                                             , "wout");
        if (this_nhidden2>0 && this_nhidden==0)
            PLERROR("DistRepNNet:: can't have nhidden2 (=%d) > 0 while nhidden=0",this_nhidden2);
        if(this_nhidden > 0)
        {            
            // ici: ajouter option sans biais pour sparse product...
            if(direct_in_to_out)
                output = affine_transform(output, wout) + product(direct_wout,dp_input);
            else
                output = affine_transform(output, wout);
        }
        else
        {
            output = buildSparseAffineTransform(winputsparse,input,input_to_dict_index,0); 
            winputsparse_weight_decay = weight_decay + output_layer_weight_decay;
            winputsparse_bias_decay = bias_decay + output_layer_bias_decay;
        }
        if(fixed_output_weights)
        {
            outbias = Var(output->size(),"outbias");
            output = output + outbias;
            params.append(outbias);
        }
        else if(this_nhidden>0) params.append(wout);
        //output = transpose(output);
    }
    else
    {
        int before_output_size = dp_input->size();
        if(this_nhidden > 0) before_output_size = this_nhidden;
        if(this_nhidden2 > 0) before_output_size = this_nhidden2;
        /*if(possible_targets_varies)
        {            
            PLERROR("In DistRepNNet::buildOutputFromInput(): possible_targets_varies is not implemented yet");
            if(use_output_weights_bases)
                ;
        }
        else*/
        {
            if(use_output_weights_bases)
            {
                PLERROR("In DistRepNNet::buildOutputFromInput(): use_output_weights_bases is not implemented yet");
                // À faire: faire vérification pour partager les 
                // représentations lorsque les dictionnaires sont les mêmes...
                // Ne pas oublier de partager les poids w1theta et wouttheta
                //dp_all_targets = Var(dictionaries[target_dict_index]->oov_not_in_possible_values ? 0 : 1,dist_rep_dim.last(),"dp_all_targets");
                // Penser à l'initialisation!!!! Comment faire!!!
                params.append(dp_all_targets);
                
                if(nhidden_theta_predictor>0)
                {
                    if(!w1theta) 
                    {
                        w1theta = Var(dp_all_targets->length()+1,nhidden_theta_predictor,"w1theta");
                        params.append(w1theta);
                    }
                    wout = new MatrixAffineTransformVariable(dp_all_targets,w1theta);
                    wout = add_transfer_func(wout);
                }
                else
                    wout = dp_all_targets;
            
            
                if(!wouttheta)
                {
                    wouttheta = Var(wout->length()+1,before_output_size+1, "wouttheta");
                    params.append(wouttheta);
                }
                wout = new MatrixAffineTransformVariable(wout,wouttheta);
            }
            else
            {
                wout = Var(1 + before_output_size, dictionaries[target_dict_index]->size()
                           //+ (dictionaries[target_dict_index]->oov_not_in_possible_values ? 0 : 1)
                           , "wout");                
            }
        }
        if(this_nhidden>0)
        {
            w1 = Var(1 + dp_input->size(), this_nhidden, "w1");
            params.append(w1);
            
            output = affine_transform(dp_input, w1); 
            output = add_transfer_func(output);
            
            if(direct_in_to_out)
            {
                direct_wout = Var(dictionaries[target_dict_index]->size()
                                  //+ (dictionaries[target_dict_index]->oov_not_in_possible_values ? 0 : 1)
                                  , dp_input->size(), "direct_wout");
                params.append(direct_wout);
            }                           
        }
        // second hidden layer
        if(this_nhidden2>0)
        {
            w2 = Var(1 + output.length(), this_nhidden2, "w2");
            params.append(w2);
            output = affine_transform(output,w2);
            output = add_transfer_func(output);
        }
        if (this_nhidden2>0 && this_nhidden==0)
            PLERROR("DistRepNNet:: can't have nhidden2 (=%d) > 0 while nhidden=0",this_nhidden2);
        if(this_nhidden > 0)
        {            
            if(direct_in_to_out)
                output = affine_transform(output, wout) + product(direct_wout,dp_input);
            else
                output = affine_transform(output, wout);
        }
        else
        {
            if(use_dist_reps)
                output = affine_transform(dp_input, wout);
            else
                output = buildSparseAffineTransform(winputsparse,input,input_to_dict_index,0); 
        }
        if(fixed_output_weights)
        {
            outbias = Var(output->size(),"outbias");
            output = output + outbias;
            params.append(outbias);
        }
        else if(use_dist_reps)
            params.append(wout);
        //output = transpose(output);
    }
    /*
    TVec<bool> class_tag(dictionaries[target_dict_index]->size() + (dictionaries[target_dict_index]->oov_not_in_possible_values ? 0 : 1));
    Vec row(train_set.width());
    int target;
    class_tag.fill(0);
    for(int i=0; i<train_set.length(); i++)
    {
        train_set->getRow(i,row);
        target = (int) row[train_set->inputsize()];
        class_tag[target] = 1;
    }
    Vec seen_target_vec(0);
    seen_target.resize(0);
    unseen_target.resize(0);
    for(int i=0; i<class_tag.length(); i++)
        if(class_tag[i])
        {
            seen_target_vec.push_back(i);
            seen_target.push_back(i);
        }
        else unseen_target.push_back(i);
    if(seen_target_vec.length() != class_tag.length())
        train_output = new VarRowsVariable(output,new SourceVariable(seen_target_vec));
    */
    // output_transfer_func
    if(output_transfer_func!="" && output_transfer_func!="none")
    {
        /*
        if(consider_unseen_classes)
            output = insert_zeros(add_transfer_func(output, output_transfer_func),seen_target);
        else
        */
            output = add_transfer_func(output, output_transfer_func);
    }
    /*
    else
    {
        if(consider_unseen_classes)
            output = insert_zeros(output,seen_target);
    }
    */
    /*
    if(train_output)
        if(output_transfer_func!="" && output_transfer_func!="none")
            train_output = insert_zeros(add_transfer_func(train_output, output_transfer_func),unseen_target);
        else
            train_output = insert_zeros(train_output,unseen_target);
    */
}


| void PLearn::DistRepNNet::buildPenalties | ( | int | this_ntokens | ) |  [protected, virtual] | 
        
Fill the costs penalties.
Definition at line 1310 of file DistRepNNet.cc.
References PLearn::affine_transform_weight_penalty(), PLearn::TVec< T >::append(), bias_decay, buildSparseAffineTransformWeightPenalty(), direct_in_to_out_bias_decay, direct_in_to_out_weight_decay, direct_wout, i, input, input_dist_rep_predictor_bias_decay, input_dist_rep_predictor_weight_decay, input_to_dict_index, layer1_bias_decay, layer1_theta_predictor_bias_decay, layer1_theta_predictor_weight_decay, layer1_weight_decay, layer2_bias_decay, layer2_weight_decay, PLearn::TVec< T >::length(), nfeatures_for_each_token, nfeatures_per_token, output_dist_rep_predictor_bias_decay, output_dist_rep_predictor_weight_decay, output_layer_bias_decay, output_layer_theta_predictor_bias_decay, output_layer_theta_predictor_weight_decay, output_layer_weight_decay, penalties, penalty_type, PLearn::TVec< T >::resize(), PLearn::VarArray::subVarArray(), PLearn::sum(), use_output_weights_bases, w1, w1theta, w2, weight_decay, winputdistrep, winputsparse, winputsparse_bias_decay, winputsparse_weight_decay, wout, woutdistrep, and wouttheta.
Referenced by buildCosts().
                                                 {
    penalties.resize(0);  // prevents penalties from being added twice by consecutive builds
    if(w1 && ((layer1_weight_decay + weight_decay)!=0 || (layer1_bias_decay + bias_decay)!=0))
        penalties.append(affine_transform_weight_penalty(w1, (layer1_weight_decay + weight_decay), (layer1_bias_decay + bias_decay), penalty_type));
    if(w1theta && ((layer1_theta_predictor_weight_decay + weight_decay)!=0 || (layer1_theta_predictor_bias_decay + bias_decay)!=0))
        penalties.append(affine_transform_weight_penalty(w1theta, (layer1_theta_predictor_weight_decay + weight_decay), (layer1_theta_predictor_bias_decay + bias_decay), penalty_type));
    if(w2 && ((layer2_weight_decay + weight_decay)!=0 || (layer2_bias_decay + bias_decay)!=0))
        penalties.append(affine_transform_weight_penalty(w2, (layer2_weight_decay + weight_decay), (layer2_bias_decay + bias_decay), penalty_type));
    if(!use_output_weights_bases && wout && ((output_layer_weight_decay + weight_decay)!=0 || (output_layer_bias_decay + bias_decay)!=0))
        penalties.append(affine_transform_weight_penalty(wout, (output_layer_weight_decay + weight_decay), 
                                                         (output_layer_bias_decay + bias_decay), penalty_type));
    if(wouttheta && ((output_layer_theta_predictor_weight_decay + weight_decay)!=0 || (output_layer_theta_predictor_bias_decay + bias_decay)!=0))
        penalties.append(affine_transform_weight_penalty(wouttheta, (output_layer_theta_predictor_weight_decay + weight_decay), 
                                                         (output_layer_theta_predictor_bias_decay + bias_decay), penalty_type));
    if(woutdistrep && ((output_dist_rep_predictor_weight_decay + weight_decay)!=0 || (output_dist_rep_predictor_bias_decay + bias_decay)!=0))
        penalties.append(affine_transform_weight_penalty(woutdistrep, (output_dist_rep_predictor_weight_decay + weight_decay), 
                                                         (output_dist_rep_predictor_bias_decay + bias_decay), penalty_type));
    if(direct_wout && ((direct_in_to_out_weight_decay + weight_decay)!=0 || (direct_in_to_out_bias_decay + bias_decay)!=0))
        penalties.append(affine_transform_weight_penalty(direct_wout, (direct_in_to_out_weight_decay + weight_decay),
                                                         (direct_in_to_out_bias_decay + bias_decay), penalty_type));
    // Here, affine_transform_weight_penalty is not used differently, since the weight variables don't correspond
    // to an affine_transform (i.e. doesn't contain biases AND a weights)
    if(winputdistrep.length() != 0 && (input_dist_rep_predictor_weight_decay + weight_decay + input_dist_rep_predictor_bias_decay + bias_decay))
    {
        /*
        for(int i=0; i<activated_weights.length(); i++)
        {
            if(input_to_dict_index[i%nfeatures_per_token] < 0)
            {
                // Add those weights in the penalties only once
                if(i<nfeatures_per_token)
                    penalties.append(affine_transform_weight_penalty(winputdistrep[i], (input_dist_rep_predictor_weight_decay + weight_decay), 
                                                                     (input_dist_rep_predictor_weight_decay + weight_decay), penalty_type));
            }
            else
                // Approximate version of the weight decay on the input weights, which is more computationally efficient
                penalties.append(affine_transform_weight_penalty(activated_weights[i], (input_dist_rep_predictor_weight_decay + weight_decay), 
                                                                 (input_dist_rep_predictor_weight_decay + weight_decay), penalty_type));                   
        }
        */
        // Apply only bias decay for first token, since these biases are present in all dist. rep. predictions
        if(nfeatures_for_each_token.length() != 0)
        {
            int sum=0;
            int sum_dict = 0;
            for(int i=0; i<nfeatures_for_each_token.length(); i++)
            {
                penalties.append(buildSparseAffineTransformWeightPenalty(winputdistrep.subVarArray(sum,nfeatures_for_each_token[i]+1), input, input_to_dict_index, sum_dict, input_dist_rep_predictor_weight_decay + weight_decay, input_dist_rep_predictor_bias_decay + bias_decay, penalty_type));
                sum += nfeatures_for_each_token[i]+1;
                sum_dict += nfeatures_for_each_token[i];
            }
        }
        else
        {
            for(int i=0; i<this_ntokens; i++)
                penalties.append(buildSparseAffineTransformWeightPenalty(winputdistrep, input, input_to_dict_index, i*nfeatures_per_token, input_dist_rep_predictor_weight_decay + weight_decay, (i==0 ? input_dist_rep_predictor_bias_decay + bias_decay : 0), penalty_type));
        }
    }
    //if(winputdistrep.length() != 0 && (input_dist_rep_predictor_bias_decay + bias_decay))
    //    penalties.append(affine_transform_weight_penalty(winputdistrep[nfeatures_per_token], (input_dist_rep_predictor_bias_decay + bias_decay), 
    //                                                    (input_dist_rep_predictor_bias_decay + bias_decay), penalty_type));
    if(winputsparse.length() != 0 && (winputsparse_weight_decay + winputsparse_bias_decay != 0))
    {
        penalties.append(buildSparseAffineTransformWeightPenalty(winputsparse, input, input_to_dict_index, 0, winputsparse_weight_decay, winputsparse_bias_decay, penalty_type));
    }
//    if(winputsparse.length() != 0 && winputsparse_weight_decay)
//    {
//        for(int i=0; i<activated_weights.length(); i++)
//        {
//            penalties.append(affine_transform_weight_penalty(activated_weights[i], winputsparse_weight_decay, 
//                                                             winputsparse_weight_decay, penalty_type));
//        }
//    }
//    if(winputsparse.length() != 0 && winputsparse_bias_decay)
//        penalties.append(affine_transform_weight_penalty(winputsparse.last(), winputsparse_bias_decay, 
//                                                         winputsparse_bias_decay, penalty_type));
}


| Var PLearn::DistRepNNet::buildSparseAffineTransform | ( | VarArray | weights, | 
| Var | input, | ||
| TVec< int > | input_to_dict_index, | ||
| int | begin | ||
| ) |  [protected] | 
        
Builds a sparse affine transformation from a set of weights and an input variable.
Definition at line 371 of file DistRepNNet.cc.
References dictionaries, PLearn::heterogenuous_affine_transform(), PLearn::isMissing(), j, PLearn::Var::length(), PLearn::TVec< T >::length(), and PLearn::subMat().
Referenced by buildOutputFromInput(), and buildVarGraph().
{   
    TVec<bool> input_is_discrete(weights->length()-1);
    Vec missing_replace(weights->length()-1);
    for(int j=0; j<weights->length()-1; j++)
    {
        if(input_to_dict_index[begin+j] < 0)
        {
            input_is_discrete[j] = false;
            missing_replace[j] = 0;            
        }
        else
        {
            input_is_discrete[j] = true;
            missing_replace[j] = dictionaries[input_to_dict_index[begin+j]]->getId(dictionaries[input_to_dict_index[begin+j]]->oov_symbol);            
        }
    }
    if(weights.length()-1 == input->length())
        return heterogenuous_affine_transform(isMissing(input,true, true, missing_replace), weights, input_is_discrete);
    else
        return heterogenuous_affine_transform(isMissing(subMat(input,begin,0,weights.length()-1,1),true, true, missing_replace), weights, input_is_discrete);
}


| Var PLearn::DistRepNNet::buildSparseAffineTransformWeightPenalty | ( | VarArray | weights, | 
| Var | input, | ||
| TVec< int > | input_to_dict_index, | ||
| int | begin, | ||
| real | weight_decay, | ||
| real | bias_decay = 0,  | 
        ||
| string | penalty_type = "L2_square"  | 
        ||
| ) |  [protected] | 
        
Builds a sparse affine transformation weight penalty from a set of weights and an input variable.
Definition at line 394 of file DistRepNNet.cc.
References bias_decay, dictionaries, PLearn::heterogenuous_affine_transform_weight_penalty(), PLearn::isMissing(), j, PLearn::Var::length(), PLearn::TVec< T >::length(), penalty_type, PLearn::subMat(), and weight_decay.
Referenced by buildPenalties().
{   
    TVec<bool> input_is_discrete(weights.length()-1);
    Vec missing_replace(weights.length()-1);
    for(int j=0; j<weights->length()-1; j++)
    {
        if(input_to_dict_index[begin+j] < 0)
        {
            input_is_discrete[j] = false;
            missing_replace[j] = 0;            
        }
        else
        {
            input_is_discrete[j] = true;
            missing_replace[j] = dictionaries[input_to_dict_index[begin+j]]->getId(dictionaries[input_to_dict_index[begin+j]]->oov_symbol);
        }
    }
    
    if(weights.length()-1 == input->length())
        return heterogenuous_affine_transform_weight_penalty(isMissing(input,true, true, missing_replace), weights, input_is_discrete, weight_decay, bias_decay, penalty_type);
    else
        return heterogenuous_affine_transform_weight_penalty(isMissing(subMat(input,begin,0,weights.length()-1,1),true, true, missing_replace), weights, input_is_discrete, weight_decay, bias_decay, penalty_type);
}


| void PLearn::DistRepNNet::buildVarGraph | ( | int | task_index | ) |  [protected] | 
        
Builds a var graph from a task, specified by task_index.
TODO: reuse weight matrices when dictionary is the same...
Definition at line 418 of file DistRepNNet.cc.
References add_transfer_func(), PLearn::affine_transform(), PLearn::TVec< T >::append(), buildCosts(), buildFuncs(), buildOutputFromInput(), buildSparseAffineTransform(), dictionaries, dist_rep, dist_rep_dim, dp_input, extra_tasks, f, PLearn::TVec< T >::fill(), PLearn::TVec< T >::find(), fixed_output_weights, i, input, input_to_dict_index, PLearn::PLearner::inputsize(), PLearn::PLearner::inputsize_, invars, invars_extra_tasks, j, PLearn::TVec< T >::length(), PLearn::lowerstring(), nfeatures_for_each_token, nfeatures_per_token, nhidden_dist_rep_predictor, nhidden_extra_tasks, ntokens, ntokens_extra_tasks, output, params, partial_update_vars, penalty_type, PLERROR, PLWARNING, PLearn::TVec< T >::push_back(), PLearn::reindexed_target(), PLearn::TVec< T >::resize(), sampleweight, PLearn::TVec< T >::size(), PLearn::VarArray::subVarArray(), PLearn::sum(), target, target_dict_index, target_dictionary, PLearn::PLearner::targetsize_, token_features, PLearn::PLearner::train_set, use_dist_reps, PLearn::vconcat(), PLearn::PLearner::weightsize_, winputdistrep, and woutdistrep.
Referenced by build_().
{
    VMat task_set;
    if(task_index < 0)
        task_set = train_set;
    else
        task_set = extra_tasks[task_index];    
    if(task_set->targetsize() != 1)
        PLERROR("In DistRepNNet::buildVarGraph(): task_set->targetsize() must be 1, not %d",targetsize_);    
    // Initialize the input.
    // This is where we construct the distributed representation
    // mappings (matrices).
    // The input is separated in two parts, one which corresponds
    // to symbolic data (uses distributed representations) and
    // one which corresponds to real valued data
    // Finaly, in order to figure out how many representation
    // mappings have to be constructed (since several input elements
    // might share the same Dictionary), we use the pointer
    // value of the Dictionaries 
    int n_dist_rep_input = 0;
    input_to_dict_index.resize(inputsize_);
    input_to_dict_index.fill(-1);
    target_dict_index = -1;
    //if(direct_in_to_out && nnet_architecture == "csMTL")
    //    PLERROR("In DistRepNNet::buildVarGraph(): direct_in_to_out cannot be used with \"csMTL\" architecture");
    // Associate input components with their corresponding
    // Dictionary and distributed representation
    for(int i=0; i<task_set->inputsize(); i++)
    {
        PP<Dictionary> dict = task_set->getDictionary(i);
        // Check if component has Dictionary
        if(dict)
        {
            // Find if Dictionary has already been added
            int f = dictionaries.find(dict);               
            if(f<0)
            {
                dictionaries.push_back(dict);
                input_to_dict_index[i] = dictionaries.size()-1;
            }
            else input_to_dict_index[i] = f;
            n_dist_rep_input++;
        }
    }
    // Add target Dictionary
    {
        PP<Dictionary> dict;
        if(target_dictionary && task_index < 0) dict = target_dictionary; 
        else dict = task_set->getDictionary(task_set->inputsize());
        // Check if component has Dictionary
        if(!dict) PLERROR("In DistRepNNet::buildVarGraph(): target component of task set has no Dictionary");
        // Find if Dictionary has already been added
        int f = dictionaries.find(dict);               
        if(f<0)
        {
            dictionaries.push_back(dict);
            target_dict_index = dictionaries.size()-1;
        }
        else
            target_dict_index = f;
    }
        
//    if(dist_rep_dim.length() != dist_reps.length())
//        PLWARNING("In DistRepNNet::buildVarGraph(): number of distributed representation sets (%d) and dimensionaly specification (dist_rep_dim.length()=%d) isn't the same", dist_reps.length(), dist_rep_dim.length());
        
    input = Var(task_set->inputsize(), "input");
    
    //if(nnet_architecture == "dist_rep_predictor" || nnet_architecture == "linear")
    //if(!use_dist_reps)
    //{
    //    ntokens = 1;
    //    nfeatures_per_token = task_set->inputsize();
    //    nhidden_dist_rep_predictor = -1;
    //    dim = dictionaries[target_dict_index]->size() + (dictionaries[target_dict_index]->oov_not_in_possible_values ? 0 : 1);
    //}
    if(use_dist_reps)
    {
        int dim = dist_rep_dim[0];
        int this_ntokens;
        if(task_index < 0)
        {
            if(nfeatures_for_each_token.length() == 0)
            {
                if(ntokens <= 0) PLERROR("In DistRepNNet::buildVarGraph(): ntokens should be > 0");
                if(nfeatures_per_token <= 0) PLERROR("In DistRepNNet::buildVarGraph(): nfeatures_per_token should be > 0");
                if(ntokens * nfeatures_per_token != task_set->inputsize()) PLERROR("In DistRepNNet::buildVarGraph(): ntokens * nfeatures_per_token != task_set->inputsize()");
            }
            else
            {
                int sum_feat = 0;
                for(int f=0; f<nfeatures_for_each_token.length(); f++)
                {
                    if(nfeatures_for_each_token[f] <= 0) PLERROR("In DistRepNNet::buildVarGraph(): nfeatures_for_each_token[%d] should be > 0", f);
                    sum_feat += nfeatures_for_each_token[f];        
                }
                if(sum_feat != inputsize())
                    PLERROR("In DistRepNNet::buildVarGraph(): sum of nfeatures_for_each_token should be equal to inputsize");
                if(nfeatures_for_each_token.length() != ntokens)
                    PLERROR("In DistRepNNet::buildVarGraph(): nfeatures_for_each_token should be of size ntokens=%d", ntokens);
            }
            this_ntokens = ntokens;
        }
        else
        {
            if(nfeatures_for_each_token.length() != 0)
                PLERROR("In DistRepNNet::buildVarGraph(): usage of nfeatures_for_each_token with extra tasks is not supported yet");
            if(task_index >= ntokens_extra_tasks.length()) PLERROR("In DistRepNNet::buildVarGraph(): ntokens not defined for task %d", task_index);
            if(ntokens_extra_tasks[task_index] <= 0) PLERROR("In DistRepNNet::buildVarGraph(): ntokens[%d] should be > 0", task_index);
            if(nfeatures_per_token <= 0) PLERROR("In DistRepNNet::buildVarGraph(): nfeatures_per_token should be > 0");
            if(ntokens_extra_tasks[task_index] * nfeatures_per_token != task_set->inputsize()) PLERROR("In DistRepNNet::buildVarGraph(): ntokens_extra_task[%d] * nfeatures_per_token != task_set->inputsize()",task_index);
            this_ntokens = ntokens_extra_tasks[task_index];
        }
                
        //activated_weights.resize(0);
        VarArray dist_reps(this_ntokens);
        VarArray dist_rep_hids(this_ntokens);
        if(nfeatures_for_each_token.length() != 0)
        {
            if(winputdistrep.length() == 0)
            {
                winputdistrep.resize(sum(nfeatures_for_each_token)+this_ntokens);
                int sum = 0;
                int sum_dict = 0;
                if(nhidden_dist_rep_predictor>0)
                    PLERROR("In DistRepNNet::buildVarGraph(): nhidden_dist_rep_predictor>0 is not supported with nfeatures_for_each_token");                    
                for(int t=0; t<this_ntokens; t++)
                {
                    if(nhidden_dist_rep_predictor > 0) winputdistrep[sum+nfeatures_for_each_token[t]] = Var(1,nhidden_dist_rep_predictor);
                    else winputdistrep[sum+nfeatures_for_each_token[t]] = Var(1,dim);
                    for(int j=0; j<nfeatures_for_each_token[t]; j++)
                    {
                        if(input_to_dict_index[sum_dict+j] < 0)
                            if(nhidden_dist_rep_predictor > 0) winputdistrep[sum+j] = Var(1,nhidden_dist_rep_predictor);
                            else winputdistrep[sum+j] = Var(1,dim);
                        else                            
                            if(nhidden_dist_rep_predictor > 0) winputdistrep[sum+j] = Var(dictionaries[input_to_dict_index[sum_dict+j]]->size()+1,nhidden_dist_rep_predictor);
                            else winputdistrep[sum+j] = Var(dictionaries[input_to_dict_index[sum_dict+j]]->size()+1,dim);
                        if(nhidden_dist_rep_predictor > 0) woutdistrep = Var(nhidden_dist_rep_predictor+1,dim);
                    }
                    sum += nfeatures_for_each_token[t]+1;
                    sum_dict += nfeatures_for_each_token[t];
                }
                params.append(winputdistrep);
                partial_update_vars.append(winputdistrep);
                if(nhidden_dist_rep_predictor > 0) params.append(woutdistrep); 
            }
            // Building var graph from input to distributed representations
            int sum = 0;
            int sum_dict = 0;
            for(int i=0; i<this_ntokens; i++)
            {
                //if(nhidden_dist_rep_predictor > 0) dist_rep_hids[i] = buildSparseAffineTransform(winputdistrep, input, input_to_dict_index, i*nfeatures_per_token);
                //else 
                dist_reps[i] =  buildSparseAffineTransform(winputdistrep.subVarArray(sum,nfeatures_for_each_token[i]+1), input, input_to_dict_index, sum_dict);
                
                //if(nhidden_dist_rep_predictor > 0) 
                //{
                //    dist_rep_hids[i] = add_transfer_func(dist_rep_hids[i]);
                //    dist_reps.append(affine_transform(dist_rep_hids[i],woutdistrep));
                //}
                sum += nfeatures_for_each_token[i]+1;
                sum_dict += nfeatures_for_each_token[i];
            }
        }
        else
        {
            if(winputdistrep.length() == 0)
            {
                winputdistrep.resize(nfeatures_per_token+1);
                if(nhidden_dist_rep_predictor > 0) winputdistrep[nfeatures_per_token] = Var(1,nhidden_dist_rep_predictor);
                else winputdistrep[nfeatures_per_token] = Var(1,dim);
                for(int j=0; j<nfeatures_per_token; j++)
                {
                    if(input_to_dict_index[j] < 0)
                        if(nhidden_dist_rep_predictor > 0) winputdistrep[j] = Var(1,nhidden_dist_rep_predictor);
                        else winputdistrep[j] = Var(1,dim);
                    else                            
                        if(nhidden_dist_rep_predictor > 0) winputdistrep[j] = Var(dictionaries[input_to_dict_index[j]]->size()+1,nhidden_dist_rep_predictor);
                        else winputdistrep[j] = Var(dictionaries[input_to_dict_index[j]]->size()+1,dim);
                    if(nhidden_dist_rep_predictor > 0) woutdistrep = Var(nhidden_dist_rep_predictor+1,dim);
                }
                params.append(winputdistrep);
                partial_update_vars.append(winputdistrep);
                if(nhidden_dist_rep_predictor > 0) params.append(woutdistrep);
            }
            // Building var graph from input to distributed representations
            for(int i=0; i<this_ntokens; i++)
            {
                if(nhidden_dist_rep_predictor > 0) dist_rep_hids[i] = buildSparseAffineTransform(winputdistrep, input, input_to_dict_index, i*nfeatures_per_token);
                else dist_reps[i] =  buildSparseAffineTransform(winputdistrep, input, input_to_dict_index, i*nfeatures_per_token);
                
                if(nhidden_dist_rep_predictor > 0) 
                {
                    dist_rep_hids[i] = add_transfer_func(dist_rep_hids[i]);
                    dist_reps.append(affine_transform(dist_rep_hids[i],woutdistrep));
                }
            }
            
        }
        if(task_index < 0)
        {
            // To construct the Func...
            if(nfeatures_for_each_token.length() != 0)
                token_features = Var(sum(nfeatures_for_each_token));
            else
                token_features = Var(nfeatures_per_token);
            //VarArray aw;
            if(nfeatures_for_each_token.length() != 0)
            {
                int sum = 0;
                int sum_dict = 0;
                VarArray dist_reps(this_ntokens);
                for(int i=0; i<this_ntokens; i++)
                {
                    //if(nhidden_dist_rep_predictor > 0) dist_rep_hids[i] = buildSparseAffineTransform(winputdistrep, input, input_to_dict_index, i*nfeatures_per_token);
                    //else 
                    dist_reps[i] =  buildSparseAffineTransform(winputdistrep.subVarArray(sum,nfeatures_for_each_token[i]+1), token_features, input_to_dict_index, sum_dict);
                    
                    //if(nhidden_dist_rep_predictor > 0) 
                    //{
                    //    dist_rep_hids[i] = add_transfer_func(dist_rep_hids[i]);
                    //    dist_reps.append(affine_transform(dist_rep_hids[i],woutdistrep));
                    //}
                    sum += nfeatures_for_each_token[i]+1;
                    sum_dict += nfeatures_for_each_token[i];
                }
                dist_rep = vconcat(dist_reps);
            }
            else
            {
                Var dist_rep_hid;
                if(nhidden_dist_rep_predictor > 0) dist_rep_hid = buildSparseAffineTransform(winputdistrep, token_features, input_to_dict_index, 0);
                else dist_rep =  buildSparseAffineTransform(winputdistrep, token_features, input_to_dict_index, 0);
                
                if(nhidden_dist_rep_predictor > 0) 
                {
                    dist_rep_hid = add_transfer_func(dist_rep_hid);                
                    dist_rep = affine_transform(dist_rep_hid,woutdistrep);
                }
            }
        }
        
        dp_input = vconcat(dist_reps);
    }
    if(fixed_output_weights && !use_dist_reps && (task_index < 0 && nhidden <= 0 || task_index>=0 && nhidden_extra_tasks[task_index] <= 0))
        PLERROR("In DistRepNNet::buildVarGraph(): fixed output weights is not implemented for sparse input and no hidden layers");    
    // Build main network graph.
    buildOutputFromInput(task_index);
    target = Var(targetsize_);
    TVec<int> target_cols(1);
    target_cols[0] = task_set->inputsize();
    Var reind_target;
    if(target_dictionary && task_index < 0)
        reind_target = reindexed_target(target,input,target_dictionary,target_cols);
    else
        reind_target = reindexed_target(target,input,task_set,target_cols);
    //reind_target = target;
    if(weightsize_>0)
    {
        if (weightsize_!=1)
            PLERROR("In DistRepNNet::buildVarGraph(): expected weightsize to be 1 or 0 (or unspecified = -1, meaning 0), got %d",weightsize_);
        sampleweight = Var(1, "weight");
    }
    string pt = lowerstring( penalty_type );
    if( pt == "l1" )
        penalty_type = "L1";
    else if( pt == "l1_square" || pt == "l1 square" || pt == "l1square" )
        penalty_type = "L1_square";
    else if( pt == "l2_square" || pt == "l2 square" || pt == "l2square" )
        penalty_type = "L2_square";
    else if( pt == "l2" )
    {
        PLWARNING("L2 penalty not supported, assuming you want L2 square");
        penalty_type = "L2_square";
    }
    else
        PLERROR("penalty_type \"%s\" not supported", penalty_type.c_str());
    buildCosts(output, reind_target, task_index);
    // Build functions.
    if(task_index < 0)
        buildFuncs(invars);
    else
        buildFuncs(invars_extra_tasks[task_index]);
//    if(consider_unseen_classes) cost_paramf.resize(getTrainCostNames().length());
    
}


| string PLearn::DistRepNNet::classname | ( | ) |  const [virtual] | 
        
Reimplemented from PLearn::Object.
Definition at line 97 of file DistRepNNet.cc.
Referenced by train().

| void PLearn::DistRepNNet::computeCostsFromOutputs | ( | const Vec & | input, | 
| const Vec & | output, | ||
| const Vec & | target, | ||
| Vec & | costs | ||
| ) |  const [virtual] | 
        
*** SUBCLASS WRITING: ***
This should be defined in subclasses to compute the weighted costs from already computed output. The costs should correspond to the cost names returned by getTestCostNames().
NOTE: In exotic cases, the cost may also depend on some info in the input, that's why the method also gets so see it.
Implements PLearn::PLearner.
Definition at line 1395 of file DistRepNNet.cc.
References PLERROR.
{
    PLERROR("In DistRepNNet::computeCostsFromOutputs: output is not enough to compute cost");
    //computeOutputAndCosts(inputv,targetv,outputv,costsv);
}
*** SUBCLASS WRITING: ***
This should be defined in subclasses to compute the output from the input.
Reimplemented from PLearn::PLearner.
Definition at line 1405 of file DistRepNNet.cc.
References f, PLearn::PLearner::inputsize_, MISSING_VALUE, options, output_comp, PLearn::TVec< T >::resize(), row, PLearn::TVec< T >::subVec(), target_dictionary, target_values, PLearn::PLearner::train_set, and PLearn::VMat::width().
{
    f->sizefprop(inputv,output_comp);
    row.resize(inputsize_);
    row << inputv;
    row.resize(train_set->width());
    row.subVec(inputsize_,train_set->width()-inputsize_).fill(MISSING_VALUE);
    if(target_dictionary)
        target_dictionary->getValues(options,target_values);
    else
        train_set->getValues(row,inputsize_,target_values);
    // TO REMOVE!!!
    //for(int i=0; i<outputv.length(); i++)
    //{
    //    outputv[(int)target_values[i]] = output->valuedata[i];
    //}
    outputv[0] = target_values[(int)output_comp[0]];
    //outputv[0] = (int)output_comp[0];
}

| void PLearn::DistRepNNet::computeOutputAndCosts | ( | const Vec & | input, | 
| const Vec & | target, | ||
| Vec & | output, | ||
| Vec & | costs | ||
| ) |  const [virtual] | 
        
Default calls computeOutput and computeCostsFromOutputs.
You may override this if you have a more efficient way to compute both output and weighted costs at the same time.
Reimplemented from PLearn::PLearner.
Definition at line 1428 of file DistRepNNet.cc.
References PLearn::PLearner::inputsize_, MISSING_VALUE, options, output_comp, PLearn::TVec< T >::resize(), row, PLearn::TVec< T >::subVec(), target_dictionary, target_values, test_costf, PLearn::PLearner::train_set, and PLearn::VMat::width().
{
    test_costf->sizefprop(inputv&targetv, output_comp&costsv);
    row.resize(inputsize_);
    row << inputv;
    row.resize(train_set->width());
    row.subVec(inputsize_,train_set->width()-inputsize_).fill(MISSING_VALUE);
    if(target_dictionary)
        target_dictionary->getValues(options,target_values);
    else
        train_set->getValues(row,inputsize_,target_values);
    outputv[0] = target_values[(int)output_comp[0]];
    //outputv[0] = (int)output_comp[0];
    //for(int i=0; i<costsv.length(); i++)
    //    if(is_missing(costsv[i]))
    //        cout << "WHAT THE FUCK!!!" << endl;
}

| void PLearn::DistRepNNet::declareOptions | ( | OptionList & | ol | ) |  [static, protected] | 
        
Methods to get the network's (learned) parameters.
Reimplemented from PLearn::PLearner.
Definition at line 145 of file DistRepNNet.cc.
References batch_size, bias_decay, PLearn::OptionBase::buildoption, cost_funcs, PLearn::declareOption(), PLearn::PLearner::declareOptions(), direct_in_to_out, direct_in_to_out_bias_decay, direct_in_to_out_weight_decay, dist_rep_dim, do_not_change_params, extra_tasks, fixed_output_weights, hidden_transfer_func, initialization_method, initialize_sparse_params_to_zero, input_dist_rep_predictor_bias_decay, input_dist_rep_predictor_weight_decay, layer1_bias_decay, layer1_theta_predictor_bias_decay, layer1_theta_predictor_weight_decay, layer1_weight_decay, layer2_bias_decay, layer2_weight_decay, PLearn::OptionBase::learntoption, margin, nfeatures_for_each_token, nfeatures_per_token, nhidden, nhidden2, nhidden2_extra_tasks, nhidden_dist_rep_predictor, nhidden_extra_tasks, nhidden_theta_predictor, ntokens, ntokens_extra_tasks, optimizer, optimizer_extra_tasks, output_dist_rep_predictor_bias_decay, output_dist_rep_predictor_weight_decay, output_layer_bias_decay, output_layer_theta_predictor_bias_decay, output_layer_theta_predictor_weight_decay, output_layer_weight_decay, output_transfer_func, paramsvalues, penalty_type, target_dictionary, target_dist_rep, PLearn::PLearner::train_set, use_dist_reps, use_extra_tasks_only_on_first_epoch, use_output_weights_bases, and weight_decay.
{
    declareOption(ol, "nhidden", &DistRepNNet::nhidden, OptionBase::buildoption, 
                  "Number of hidden units in first hidden layer (0 means no hidden layer).\n");
    declareOption(ol, "nhidden2", &DistRepNNet::nhidden2, OptionBase::buildoption, 
                  "Number of hidden units in second hidden layer (0 means no hidden layer).\n");
    declareOption(ol, "weight_decay", &DistRepNNet::weight_decay, OptionBase::buildoption, 
                  "Global weight decay for all layers.\n");
    declareOption(ol, "bias_decay", &DistRepNNet::bias_decay, OptionBase::buildoption, 
                  "Global bias decay for all layers.\n");
    declareOption(ol, "layer1_weight_decay", &DistRepNNet::layer1_weight_decay, OptionBase::buildoption, 
                  "Additional weight decay for the first hidden layer.  Is added to weight_decay.\n");
    declareOption(ol, "layer1_bias_decay", &DistRepNNet::layer1_bias_decay, OptionBase::buildoption, 
                  "Additional bias decay for the first hidden layer.  Is added to bias_decay.\n");
    declareOption(ol, "layer2_weight_decay", &DistRepNNet::layer2_weight_decay, OptionBase::buildoption, 
                  "Additional weight decay for the second hidden layer.  Is added to weight_decay.\n");
    declareOption(ol, "layer2_bias_decay", &DistRepNNet::layer2_bias_decay, OptionBase::buildoption, 
                  "Additional bias decay for the second hidden layer.  Is added to bias_decay.\n");
    declareOption(ol, "layer1_theta_predictor_weight_decay", &DistRepNNet::layer1_theta_predictor_weight_decay, OptionBase::buildoption, 
                  "Additional weight decay for the first hidden layer of the theta-predictor.  Is added to weight_decay.\n");
    declareOption(ol, "layer1_theta_predictor_bias_decay", &DistRepNNet::layer1_theta_predictor_bias_decay, OptionBase::buildoption, 
                  "Additional bias decay for the first hidden layer of the theta-predictor.  Is added to bias_decay.\n");
    declareOption(ol, "output_layer_weight_decay", &DistRepNNet::output_layer_weight_decay, OptionBase::buildoption, 
                  "Additional weight decay for the output layer.  Is added to 'weight_decay'.\n");
    declareOption(ol, "output_layer_bias_decay", &DistRepNNet::output_layer_bias_decay, OptionBase::buildoption, 
                  "Additional bias decay for the output layer.  Is added to 'bias_decay'.\n");
    declareOption(ol, "output_layer_theta_predictor_weight_decay", &DistRepNNet::output_layer_theta_predictor_weight_decay, OptionBase::buildoption, 
                  "Additional weight decay for the output layer of the theta-predictor.  Is added to 'weight_decay'.\n");
    declareOption(ol, "output_layer_theta_predictor_bias_decay", &DistRepNNet::output_layer_theta_predictor_bias_decay, OptionBase::buildoption, 
                  "Additional bias decay for the output layer of the theta-predictor.  Is added to 'bias_decay'.\n");
    declareOption(ol, "output_dist_rep_predictor_weight_decay", &DistRepNNet::output_dist_rep_predictor_weight_decay, OptionBase::buildoption, 
                  "Additional weight decay for the weights going from the hidden layer of the distributed representation predictor.  Is added to 'weight_decay'.\n");
    declareOption(ol, "output_dist_rep_predictor_bias_decay", &DistRepNNet::output_dist_rep_predictor_bias_decay, OptionBase::buildoption, 
                  "Additional bias decay for the weights going from the hidden layer of the distributed representation predictor.  Is added to 'bias_decay'.\n");
    declareOption(ol, "input_dist_rep_predictor_weight_decay", &DistRepNNet::input_dist_rep_predictor_weight_decay, OptionBase::buildoption, 
                  "Additional weight decay for the weights going from the input layer of the distributed representation predictor.  Is added to 'weight_decay'.\n");
    declareOption(ol, "input_dist_rep_predictor_bias_decay", &DistRepNNet::input_dist_rep_predictor_bias_decay, OptionBase::buildoption, 
                  "Additional bias decay for the weights going from the input layer of the distributed representation predictor.  Is added to 'bias_decay'.\n");
    declareOption(ol, "direct_in_to_out_weight_decay", &DistRepNNet::direct_in_to_out_weight_decay, OptionBase::buildoption,
                  "Additional weight decay for the weights going from the input directly to the output layer.  Is added to 'weight_decay'.\n");
    declareOption(ol, "direct_in_to_out_bias_decay", &DistRepNNet::direct_in_to_out_bias_decay, OptionBase::buildoption,
                  "Additional bias decay for the weights going from the input directly to the output layer.  Is added to 'bias_decay'.\n");
    declareOption(ol, "penalty_type", &DistRepNNet::penalty_type,
                  OptionBase::buildoption,
                  "Penalty to use on the weights (for weight and bias decay).\n"
                  "Can be any of:\n"
                  "  - \"L1\": L1 norm,\n"
                  "  - \"L1_square\": square of the L1 norm,\n"
                  "  - \"L2_square\" (default): square of the L2 norm.\n");
    declareOption(ol, "fixed_output_weights", &DistRepNNet::fixed_output_weights, OptionBase::buildoption, 
                  "If true then the output weights are not learned. They are initialized to +1 or -1 randomly.\n");
    declareOption(ol, "direct_in_to_out", &DistRepNNet::direct_in_to_out, OptionBase::buildoption, 
                  "If true then direct input to output weights will be added (if nhidden > 0).\n");
    declareOption(ol, "output_transfer_func", &DistRepNNet::output_transfer_func, OptionBase::buildoption, 
                  "what transfer function to use for ouput layer? One of: \n"
                  "  - \"tanh\" \n"
                  "  - \"sigmoid\" \n"
                  "  - \"exp\" \n"
                  "  - \"softplus\" \n"
                  "  - \"softmax\" \n"
                  "  - \"log_softmax\" \n"
                  "  - \"hard_slope\" \n"
                  "  - \"symm_hard_slope\" \n"
                  "An empty string or \"none\" means no output transfer function \n");
    declareOption(ol, "hidden_transfer_func", &DistRepNNet::hidden_transfer_func, OptionBase::buildoption, 
                  "What transfer function to use for hidden units? One of \n"
                  "  - \"linear\" \n"
                  "  - \"tanh\" \n"
                  "  - \"sigmoid\" \n"
                  "  - \"exp\" \n"
                  "  - \"softplus\" \n"
                  "  - \"softmax\" \n"
                  "  - \"log_softmax\" \n"
                  "  - \"hard_slope\" \n"
                  "  - \"symm_hard_slope\" \n");
    declareOption(ol, "cost_funcs", &DistRepNNet::cost_funcs, OptionBase::buildoption, 
                  "A list of cost functions to use\n"
                  "in the form \"[ cf1; cf2; cf3; ... ]\" where each function is one of: \n"
                  "  - \"mse_onehot\" (for classification)\n"
                  "  - \"NLL\" (negative log likelihood -log(p[c]) for classification) \n"
                  "  - \"class_error\" (classification error) \n"
                  "  - \"margin_perceptron_cost\" (a hard version of the cross_entropy, uses the 'margin' option)\n"
                  "The FIRST function of the list will be used as \n"
                  "the objective function to optimize \n"
                  "(possibly with an added weight decay penalty) \n");
  
    declareOption(ol, "margin", &DistRepNNet::margin, OptionBase::buildoption, 
                  "Margin requirement, used only with the margin_perceptron_cost cost function.\n"
                  "It should be positive, and larger values regularize more.\n");
    declareOption(ol, "do_not_change_params", &DistRepNNet::do_not_change_params, OptionBase::buildoption, 
                  "If set to 1, the weights won't be loaded nor initialized at build time.");
    declareOption(ol, "optimizer", &DistRepNNet::optimizer, OptionBase::buildoption, 
                  "Specify the optimizer to use\n");
    declareOption(ol, "batch_size", &DistRepNNet::batch_size, OptionBase::buildoption, 
                  "How many samples to use to estimate the avergage gradient before updating the weights\n"
                  "0 is equivalent to specifying training_set->length() \n");
    declareOption(ol, "dist_rep_dim", &DistRepNNet::dist_rep_dim, OptionBase::buildoption, 
                  " Dimensionality (number of components) of distributed representations.\n"
                  "The first element is the dimensionality of the input distributed representations"
                  "and the last one is the dimensionality of the target distributed representations."
//                  "Those values are taken one by one, as the Dictionary objects are extracted.\n"
//                  "When nnet_architecture == \"dist_rep_predictor\", the first element of dist_rep_dim\n"
//                  "indicates the dimensionality to the predicted distributed representation.\n"
        );
    declareOption(ol, "initialization_method", &DistRepNNet::initialization_method, OptionBase::buildoption, 
                  "The method used to initialize the weights:\n"
                  " - \"normal_linear\"  = a normal law with variance 1/n_inputs\n"
                  " - \"normal_sqrt\"    = a normal law with variance 1/sqrt(n_inputs)\n"
                  " - \"uniform_linear\" = a uniform law in [-1/n_inputs, 1/n_inputs]\n"
                  " - \"uniform_sqrt\"   = a uniform law in [-1/sqrt(n_inputs), 1/sqrt(n_inputs)]\n"
                  " - \"zero\"           = all weights are set to 0\n");
    declareOption(ol, "use_dist_reps", &DistRepNNet::use_dist_reps, OptionBase::buildoption, 
                  "Indication that distributed representations should be used");
    declareOption(ol, "use_output_weights_bases", &DistRepNNet::use_output_weights_bases, OptionBase::buildoption, 
                  "Indication that bases for output weights should be used");
    declareOption(ol, "use_extra_tasks_only_on_first_epoch", &DistRepNNet::use_extra_tasks_only_on_first_epoch, OptionBase::buildoption, 
                  "Indication that the extra tasks will only be used at the first epoch");
    declareOption(ol, "initialize_sparse_params_to_zero", &DistRepNNet::initialize_sparse_params_to_zero, OptionBase::buildoption, 
                  "Indication that the parameters on the sparse input should be initialized to zero");
    /*
    declareOption(ol, "nnet_architecture", &DistRepNNet::nnet_architecture, OptionBase::buildoption, 
                  "Architecture of the neural network:\n"
                  " - \"standard\"\n"
                  //" - \"csMTL\" (context-sensitive Multiple Task Learning, at NIPS 2005 Inductive Transfer Workshop)\n"
                  " - \"theta_predictor\" (standard NNet with output weights being PREDICTED) \n"
                  " - \"dist_rep_predictor\" (standard NNet with distributed representation being PREDICTED) \n"
                  " - \"linear\" (linear classifier that doesn't learn distributed representations) \n"
        );
    */
    declareOption(ol, "ntokens", &DistRepNNet::ntokens, OptionBase::buildoption, 
                  "Number of tokens, for which to predict a distributed representation.\n");    
    declareOption(ol, "nfeatures_per_token", &DistRepNNet::nfeatures_per_token, OptionBase::buildoption, 
                  "Number of features per token.\n");    
    declareOption(ol, "nfeatures_for_each_token", &DistRepNNet::nfeatures_for_each_token, OptionBase::buildoption, 
                  "Number of features for each token (nfeatures_per_token is used if nfeatures_for_each_token.length()==0).\n");    
    declareOption(ol, "nhidden_dist_rep_predictor", &DistRepNNet::nhidden_dist_rep_predictor, OptionBase::buildoption, 
                  "Number of hidden units of the neural network predictor for the distributed representation.\n");
    declareOption(ol, "target_dictionary", &DistRepNNet::target_dictionary, OptionBase::buildoption, 
                  "User specified Dictionary for the target field. If null, then it is extracted from the training set VMatrix.\n");
    declareOption(ol, "target_dist_rep", &DistRepNNet::target_dist_rep, OptionBase::buildoption, 
                  "User specified distributed representation for the target field. If null, then it is learned from the training set VMatrix.\n");
    declareOption(ol, "paramsvalues", &DistRepNNet::paramsvalues, OptionBase::learntoption, 
                  "The learned parameter vector\n");
    declareOption(ol, "nhidden_theta_predictor", &DistRepNNet::nhidden_theta_predictor, OptionBase::buildoption, 
                  "Number of hidden units of the neural network predictor for the hidden to output weights.\n");
    declareOption(ol, "extra_tasks", &DistRepNNet::extra_tasks, OptionBase::buildoption, 
                  "Extra tasks' datasets to train on.\n");
    declareOption(ol, "nhidden_extra_tasks", &DistRepNNet::nhidden_extra_tasks, OptionBase::buildoption, 
                  "Number of hidden units in first hidden layer for extra tasks (0 means no hidden layer).\n");
    declareOption(ol, "nhidden2_extra_tasks", &DistRepNNet::nhidden2_extra_tasks, OptionBase::buildoption, 
                  "Number of hidden units in second hidden layer for extra tasks (0 means no hidden layer).\n");
    declareOption(ol, "optimizer_extra_tasks", &DistRepNNet::optimizer_extra_tasks, OptionBase::buildoption, 
                  "Specify the optimizer to use for extra tasks.\n");
    declareOption(ol, "ntokens_extra_tasks", &DistRepNNet::ntokens_extra_tasks, OptionBase::buildoption, 
                  "Number of tokens, for which to predict a distributed representation for extra tasks.\n");
//    declareOption(ol, "consider_unseen_classes", &DistRepNNet::consider_unseen_classes, OptionBase::buildoption, 
//                  "Indication that the test classes may be unseen in the training set.\n");
    declareOption(ol, "train_set", &DistRepNNet::train_set, OptionBase::learntoption, 
                  "VMatrix used for training, that also provides information about the data (e.g. Dictionary objects for the different fields).\n");
    inherited::declareOptions(ol);
}

| static const PPath& PLearn::DistRepNNet::declaringFile | ( | ) |  [inline, static] | 
        
Reimplemented from PLearn::PLearner.
Definition at line 279 of file DistRepNNet.h.
:
    static void declareOptions(OptionList& ol);
| DistRepNNet * PLearn::DistRepNNet::deepCopy | ( | CopiesMap & | copies | ) |  const [virtual] | 
        
Reimplemented from PLearn::PLearner.
Definition at line 97 of file DistRepNNet.cc.
| void PLearn::DistRepNNet::fillWeights | ( | const Var & | weights, | 
| bool | clear_first_row, | ||
| int | use_this_to_scale = -1  | 
        ||
| ) |  [protected] | 
        
Fill a matrix of weights according to the 'initialization_method' specified.
The 'clear_first_row' boolean indicates whether we should fill the first row with zeros.
Definition at line 1450 of file DistRepNNet.cc.
References PLearn::fill_random_normal(), PLearn::fill_random_uniform(), initialization_method, PLearn::Var::length(), and PLearn::sqrt().
Referenced by initializeParams().
                                                                                             {
    if (initialization_method == "zero") {
        weights->value->clear();
        return;
    }
    real delta;
    int is;
    if(use_this_to_scale > 0)
        is = use_this_to_scale;
    else
        is = weights.length();
    if (clear_first_row)
        is--; // -1 to get the same result as before.
    if (initialization_method.find("linear") != string::npos)
        delta = 1.0 / real(is);
    else
        delta = 1.0 / sqrt(real(is));
    if (initialization_method.find("normal") != string::npos)
        fill_random_normal(weights->value, 0, delta);
    else
        fill_random_uniform(weights->value, -delta, delta);
    if (clear_first_row)
        weights->matValue(0).clear();
}


| void PLearn::DistRepNNet::forget | ( | ) |  [virtual] | 
        
*** SUBCLASS WRITING: ***
(Re-)initializes the PLearner in its fresh state (that state may depend on the 'seed' option) and sets 'stage' back to 0 (this is the stage of a fresh learner!)
A typical forget() method should do the following:
This method is typically called by the build_() method, after it has finished setting up the parameters, and if it deemed useful to set or reset the learner in its fresh state. (remember build may be called after modifying options that do not necessarily require the learner to restart from a fresh state...) forget is also called by the setTrainingSet method, after calling build(), so it will generally be called TWICE during setTrainingSet!
Reimplemented from PLearn::PLearner.
Definition at line 1478 of file DistRepNNet.cc.
References build(), PLearn::TVec< T >::length(), optimizer, optimizer_extra_tasks, paramsvalues, PLearn::TVec< T >::resize(), PLearn::PLearner::stage, and PLearn::PLearner::train_set.
{
    if (train_set) 
    {
        paramsvalues.resize(0);
        build();
    }
    if(optimizer)
        optimizer->reset();
    for(int t=0; t<optimizer_extra_tasks.length(); t++)
        optimizer_extra_tasks[t]->reset();
    stage = 0;
}

| OptionList & PLearn::DistRepNNet::getOptionList | ( | ) |  const [virtual] | 
        
Reimplemented from PLearn::Object.
Definition at line 97 of file DistRepNNet.cc.
| OptionMap & PLearn::DistRepNNet::getOptionMap | ( | ) |  const [virtual] | 
        
Reimplemented from PLearn::Object.
Definition at line 97 of file DistRepNNet.cc.
| RemoteMethodMap & PLearn::DistRepNNet::getRemoteMethodMap | ( | ) |  const [virtual] | 
        
Reimplemented from PLearn::Object.
Definition at line 97 of file DistRepNNet.cc.
| TVec< string > PLearn::DistRepNNet::getTestCostNames | ( | ) |  const [virtual] | 
        
*** SUBCLASS WRITING: ***
This should return the names of the costs computed by computeCostsFromOutputs.
Implements PLearn::PLearner.
Definition at line 1508 of file DistRepNNet.cc.
References cost_funcs.
{ 
    return cost_funcs;
}
Gives distributed representation for token features.
If nfeatures_for_each_token is defined, then token_features should contain the features for all tokens, and distributed representations of all the tokens are concatenated.
Definition at line 1724 of file DistRepNNet.cc.
References dictionaries, i, input_to_dict_index, PLearn::TVec< T >::length(), PLearn::TVec< T >::resize(), tf, and token_to_dist_rep.
{
    tf.resize(token_features.length());
    for(int i=0; i<tf.length(); i++)
    {
        if(input_to_dict_index[i] < 0)
            tf[i] = toreal(token_features[i]);
        else
            tf[i] = dictionaries[input_to_dict_index[i]]->getId(token_features[i]);
    }
    token_to_dist_rep->fprop(tf,dist_rep);
}

| TVec< string > PLearn::DistRepNNet::getTrainCostNames | ( | ) |  const [virtual] | 
        
*** SUBCLASS WRITING: ***
This should return the names of the objective costs that the train method computes and for which it updates the VecStatsCollector train_stats.
Implements PLearn::PLearner.
Definition at line 1495 of file DistRepNNet.cc.
References cost_funcs, PLearn::TVec< T >::isEmpty(), PLearn::TVec< T >::length(), PLASSERT, and PLearn::TVec< T >::subVec().
{
    PLASSERT( !cost_funcs.isEmpty() );
    int n_costs = cost_funcs.length();
    TVec<string> train_costs(n_costs + 1);
    train_costs[0] = cost_funcs[0] + "+penalty";
    train_costs.subVec(1, n_costs) << cost_funcs;
    return train_costs;
}

| void PLearn::DistRepNNet::initializeParams | ( | bool | set_seed = true,  | 
        
| int | task_index = -1  | 
        ||
| ) |  [protected, virtual] | 
        
Initialize the parameters.
If 'set_seed' is set to false, the seed will not be set in this method (it will be assumed to be already initialized according to the 'seed' option). The index of the extra task (-1 if main task) also needs to be provided.
Definition at line 1545 of file DistRepNNet.cc.
References direct_wout, extra_tasks, PLearn::TVec< T >::fill(), PLearn::fill_random_discrete(), fillWeights(), fixed_output_weights, i, initialize_sparse_params_to_zero, PLearn::PLearner::inputsize(), PLearn::TVec< T >::last(), PLearn::TVec< T >::length(), PLearn::manual_seed(), nfeatures_for_each_token, nfeatures_per_token, outbias, PLearn::TVec< T >::resize(), PLearn::seed(), PLearn::PLearner::seed_, PLearn::TVec< T >::size(), PLearn::sum(), PLearn::PLearner::train_set, w1, w1theta, w2, PLearn::Var::width(), winputdistrep, winputsparse, wout, woutdistrep, and wouttheta.
Referenced by build_().
{
    if (set_seed) {
        if (seed_>=0)
            manual_seed(seed_);
        else
            PLearn::seed();
    }
    if(w1) fillWeights(w1, true);
    /*
      if(w1target)
      fillWeights(w1target, false);
    */
    if(w2) fillWeights(w2, true);
    if(w1theta) fillWeights(w1theta,true);
    if(direct_wout) fillWeights(direct_wout,false);
    if(wout)
        if (fixed_output_weights) {
            static Vec values;
            if (values.size()==0)
            {
                values.resize(2);
                values[0]=-1;
                values[1]=1;
            }
            fill_random_discrete(wout->value, values);
            wout->matValue(0).clear();                        
        }
        else fillWeights(wout, true);
    if(outbias) outbias->matValue.clear();
    if(wouttheta) fillWeights(wouttheta,true,wouttheta->width());
    if(woutdistrep) fillWeights(woutdistrep,true);
    if(winputdistrep.size() != 0)
    {
        if(initialize_sparse_params_to_zero)
        {
            for(int i=0; i<winputdistrep.length(); i++)
                winputdistrep[i]->value.fill(0.0);
        }
        else
        {
            if(nfeatures_for_each_token.length() != 0)
            {
                int sum = 0;
                for(int t=0; t<nfeatures_for_each_token.length(); t++)
                {
                    for(int i=0; i<nfeatures_for_each_token[t]; i++)
                    {
                        if(task_index < 0)
                            fillWeights(winputdistrep[sum+i],false,train_set->inputsize());
                        else
                            fillWeights(winputdistrep[sum+i],false,extra_tasks[task_index]->inputsize());
                    }
                    winputdistrep[sum+nfeatures_for_each_token[t]]->value.fill(0.0);
                    sum += nfeatures_for_each_token[t]+1;
                }
            }
            else
            {
                for(int i=0; i<nfeatures_per_token; i++)
                {
                    if(task_index < 0)
                        fillWeights(winputdistrep[i],false,train_set->inputsize());
                    else
                        fillWeights(winputdistrep[i],false,extra_tasks[task_index]->inputsize());
                }
                winputdistrep[nfeatures_per_token]->value.fill(0.0);
            }
        }
    }
    if(winputsparse.size() != 0)
    {
        if(initialize_sparse_params_to_zero)
        {
            for(int i=0; i<winputsparse.length(); i++)
                winputsparse[i]->value.fill(0.0);
        }
        else
        {
            for(int i=0; i<winputsparse.size(); i++)
            {
                if(task_index < 0)
                    fillWeights(winputsparse[i],false,train_set->inputsize());
                else
                    fillWeights(winputsparse[i],false,extra_tasks[task_index]->inputsize());
            }
            winputsparse.last()->value.fill(0.0);
        }
    }
}


| void PLearn::DistRepNNet::makeDeepCopyFromShallowCopy | ( | CopiesMap & | copies | ) |  [virtual] | 
        
Transforms a shallow copy into a deep copy.
Reimplemented from PLearn::PLearner.
Definition at line 1653 of file DistRepNNet.cc.
References cost_funcs, costs, PLearn::deepCopyField(), dictionaries, direct_wout, dist_rep, dist_rep_dim, dp_all_targets, dp_input, extra_tasks, f, input, input_to_dict_index, invars, invars_extra_tasks, PLearn::PLearner::makeDeepCopyFromShallowCopy(), nhidden2_extra_tasks, nhidden_extra_tasks, ntokens_extra_tasks, optimizer, optimizer_extra_tasks, outbias, output, output_comp, paramf, params, paramsvalues, partial_update_vars, penalties, row, sampleweight, target, target_dictionary, target_dist_rep, target_values, test_costf, test_costs, tf, token_features, token_to_dist_rep, training_cost, training_cost_extra_tasks, PLearn::varDeepCopyField(), w1, w1theta, w2, winputdistrep, winputsparse, wout, woutdistrep, and wouttheta.
{
    inherited::makeDeepCopyFromShallowCopy(copies);
    deepCopyField(target_values,copies);
    deepCopyField(output_comp,copies);
    deepCopyField(row,copies);
    deepCopyField(tf,copies);
    //deepCopyField(cost_paramf,copies);
    varDeepCopyField(output, copies);
    deepCopyField(costs, copies);
    deepCopyField(partial_update_vars, copies);
    deepCopyField(penalties, copies);
    varDeepCopyField(training_cost, copies);
    deepCopyField(training_cost_extra_tasks, copies);
    varDeepCopyField(test_costs, copies);
    deepCopyField(invars, copies);
    deepCopyField(invars_extra_tasks, copies);
    deepCopyField(params, copies);
    //deepCopyField(activated_weights, copies);
    deepCopyField(input_to_dict_index,copies);
    deepCopyField(paramsvalues, copies);
    varDeepCopyField(input, copies);
    varDeepCopyField(dp_input, copies);
    varDeepCopyField(target, copies);
    varDeepCopyField(sampleweight, copies);
    varDeepCopyField(w1, copies);
    deepCopyField(winputsparse, copies);
    //varDeepCopyField(w1target, copies);
    varDeepCopyField(w1theta, copies);
    deepCopyField(winputdistrep, copies);
    varDeepCopyField(woutdistrep, copies);
    varDeepCopyField(w2, copies);
    varDeepCopyField(wout, copies);
    varDeepCopyField(direct_wout, copies);
    //varDeepCopyField(wouttarget, copies);
    varDeepCopyField(wouttheta, copies);
    varDeepCopyField(outbias, copies);
    varDeepCopyField(dp_all_targets, copies);
    varDeepCopyField(token_features, copies);
    varDeepCopyField(dist_rep, copies);
    //deepCopyField(dist_reps, copies);
    deepCopyField(dictionaries,copies);
    //deepCopyField(seen_target, copies);
    //deepCopyField(unseen_target, copies);
    deepCopyField(f, copies);
    deepCopyField(test_costf, copies);
    deepCopyField(token_to_dist_rep, copies);
    deepCopyField(paramf, copies);
    deepCopyField(extra_tasks, copies);
    deepCopyField(nhidden_extra_tasks, copies);
    deepCopyField(nhidden2_extra_tasks, copies);
    deepCopyField(cost_funcs, copies);
    deepCopyField(optimizer, copies);
    deepCopyField(optimizer_extra_tasks, copies);
    deepCopyField(dist_rep_dim, copies);
    deepCopyField(ntokens_extra_tasks,copies);
    deepCopyField(target_dictionary,copies);
    deepCopyField(target_dist_rep,copies);
}

| int PLearn::DistRepNNet::outputsize | ( | ) |  const [virtual] | 
        
SUBCLASS WRITING: override this so that it returns the size of this learner's output, as a function of its inputsize(), targetsize() and set options.
Implements PLearn::PLearner.
Definition at line 1719 of file DistRepNNet.cc.
References PLearn::PLearner::targetsize_.
                                  {
    return targetsize_;
    //return dictionaries[target_dict_index]->size() + (dictionaries[target_dict_index]->oov_not_in_possible_values ? 0 : 1); 
}
| void PLearn::DistRepNNet::train | ( | ) |  [virtual] | 
        
*** SUBCLASS WRITING: ***
The role of the train method is to bring the learner up to stage==nstages, updating the stats with training costs measured on-line in the process.
TYPICAL CODE:
static Vec input; // static so we don't reallocate/deallocate memory each time... static Vec target; // (but be careful that static means shared!) input.resize(inputsize()); // the train_set's inputsize() target.resize(targetsize()); // the train_set's targetsize() real weight; if(!train_stats) // make a default stats collector, in case there's none train_stats = new VecStatsCollector(); if(nstages<stage) // asking to revert to a previous stage! forget(); // reset the learner to stage=0 while(stage<nstages) { // clear statistics of previous epoch train_stats->forget(); //... train for 1 stage, and update train_stats, // using train_set->getSample(input, target, weight); // and train_stats->update(train_costs) ++stage; train_stats->finalize(); // finalize statistics for this epoch }
Implements PLearn::PLearner.
Definition at line 1740 of file DistRepNNet.cc.
References batch_size, build(), classname(), PLearn::endl(), extra_tasks, f, invars, invars_extra_tasks, PLearn::PP< T >::isNull(), PLearn::VMat::length(), PLearn::TVec< T >::length(), PLearn::meanOf(), PLearn::PLearner::nstages, optimizer, optimizer_extra_tasks, paramf, params, partial_update_vars, PLERROR, PLearn::PLearner::report_progress, PLearn::PLearner::stage, test_costf, PLearn::tostring(), PLearn::PLearner::train_set, PLearn::PLearner::train_stats, training_cost, training_cost_extra_tasks, use_extra_tasks_only_on_first_epoch, and PLearn::PLearner::verbosity.
{
    // DistRepNNet nstages is number of epochs (whole passages through the training set)
    // while optimizer nstages is number of weight updates.
    // So relationship between the 2 depends whether we are in stochastic, batch or minibatch mode
    if(!train_set)
        PLERROR("In DistRepNNet::train, you did not setTrainingSet");
    
    if(!train_stats)
        PLERROR("In DistRepNNet::train, you did not setTrainStatsCollector");
    
    if(!use_extra_tasks_only_on_first_epoch || stage == 0)
    {
        int current_stage = stage;
        for(int t=0; t<extra_tasks.length(); t++)
        {
            int l = extra_tasks[t]->length();  
            
            // number of samples seen by optimizer before each optimizer update
            int nsamples = batch_size>0 ? batch_size : l;
            paramf = Func(invars_extra_tasks[t], training_cost_extra_tasks[t]); // parameterized function to optimize
            Var totalcost = meanOf(extra_tasks[t], paramf, nsamples, true);
            if(optimizer_extra_tasks[t])
            {
                optimizer_extra_tasks[t]->setToOptimize(params, totalcost);
                if(partial_update_vars.length() != 0) optimizer_extra_tasks[t]->setPartialUpdateVars(partial_update_vars);
                optimizer_extra_tasks[t]->build();
            }
            else PLERROR("DistRepNNet::train can't train without setting an optimizer first!");
            
            // number of optimizer stages corresponding to one learner stage (one epoch)
            int optstage_per_lstage = l/nsamples;
            
            PP<ProgressBar> pb;
            if(report_progress)
                pb = new ProgressBar("Extra task " + tostring(t) + ", Training " + classname() + " from stage " + tostring(stage) + " to " + tostring(nstages), nstages-stage);
            
            int initial_stage = stage;
            bool early_stop=false;
            //displayFunction(paramf, true, false, 250);
            //cout << params.size() << " params to train" << endl;
            while(stage<nstages && !early_stop)
            {
                optimizer_extra_tasks[t]->nstages = optstage_per_lstage;
                train_stats->forget();
                optimizer_extra_tasks[t]->early_stop = false;
                optimizer_extra_tasks[t]->optimizeN(*train_stats);
                // optimizer->verifyGradient(1e-4); // Uncomment if you want to check your new Var.
                train_stats->finalize();
                if(verbosity>2)
                    cout << "Epoch " << stage << " train objective: " << train_stats->getMean() << endl;
                ++stage;
                if(pb)
                    pb->update(stage-initial_stage);
            }
            if(verbosity>1)
                cout << "EPOCH " << stage << " train objective: " << train_stats->getMean() << endl;
            
            stage = current_stage;
        }
    }    
    
    int l = train_set->length();  
    if(f.isNull()) // Net has not been properly built yet (because build was called before the learner had a proper training set)
        build();
    // number of samples seen by optimizer before each optimizer update
    int nsamples = batch_size>0 ? batch_size : l;
    paramf = Func(invars, training_cost); // parameterized function to optimize
    Var totalcost = meanOf(train_set, paramf, nsamples, true);
    if(optimizer)
    {
        optimizer->setToOptimize(params, totalcost);
        if(partial_update_vars.length() != 0) optimizer->setPartialUpdateVars(partial_update_vars);
        optimizer->build();
    }
    else PLERROR("DistRepNNet::train can't train without setting an optimizer first!");
    // number of optimizer stages corresponding to one learner stage (one epoch)
    int optstage_per_lstage = l/nsamples;
    PP<ProgressBar> pb;
    if(report_progress)
        pb = new ProgressBar("Training " + classname() + " from stage " + tostring(stage) + " to " + tostring(nstages), nstages-stage);
    int initial_stage = stage;
    bool early_stop=false;
    //displayFunction(paramf, true, false, 250);
    //cout << params.size() << " params to train" << endl;
    while(stage<nstages && !early_stop)
    {
        optimizer->nstages = optstage_per_lstage;
        train_stats->forget();
        optimizer->early_stop = false;
        optimizer->optimizeN(*train_stats);
        // optimizer->verifyGradient(1e-4); // Uncomment if you want to check your new Var.
        train_stats->finalize();
        if(verbosity>2)
            cout << "Epoch " << stage << " train objective: " << train_stats->getMean() << endl;
        ++stage;
        if(pb)
            pb->update(stage-initial_stage);
    }
    if(verbosity>1)
        cout << "EPOCH " << stage << " train objective: " << train_stats->getMean() << endl;
    // HUGO: Why?
    test_costf->recomputeParents();
}

Reimplemented from PLearn::PLearner.
Definition at line 279 of file DistRepNNet.h.
Number of samples to use to estimate gradient before an update.
0 means the whole training set (default: 1)
Definition at line 237 of file DistRepNNet.h.
Referenced by declareOptions(), and train().
Bias decay (default:0)
Definition at line 182 of file DistRepNNet.h.
Referenced by buildOutputFromInput(), buildPenalties(), buildSparseAffineTransformWeightPenalty(), and declareOptions().
| TVec<string> PLearn::DistRepNNet::cost_funcs | 
Cost functions.
Definition at line 230 of file DistRepNNet.h.
Referenced by buildCosts(), declareOptions(), getTestCostNames(), getTrainCostNames(), and makeDeepCopyFromShallowCopy().
VarArray PLearn::DistRepNNet::costs [protected] | 
        
Costs of the neural network.
Definition at line 73 of file DistRepNNet.h.
Referenced by buildCosts(), and makeDeepCopyFromShallowCopy().
Distributed representations.
Dictionaries for the symbolic data
Definition at line 147 of file DistRepNNet.h.
Referenced by build_(), buildOutputFromInput(), buildSparseAffineTransform(), buildSparseAffineTransformWeightPenalty(), buildVarGraph(), getTokenDistRep(), and makeDeepCopyFromShallowCopy().
If true then direct input to output weights will be added (if nhidden > 0)
Definition at line 220 of file DistRepNNet.h.
Referenced by build_(), buildOutputFromInput(), and declareOptions().
Bias decay for weights from input directly to output layer (default:0)
Definition at line 214 of file DistRepNNet.h.
Referenced by buildPenalties(), and declareOptions().
Weight decay for weights from input directly to output layer (default:0)
Definition at line 212 of file DistRepNNet.h.
Referenced by buildPenalties(), and declareOptions().
Direct input to output weights.
Definition at line 131 of file DistRepNNet.h.
Referenced by build_(), buildOutputFromInput(), buildPenalties(), initializeParams(), and makeDeepCopyFromShallowCopy().
Distributed representation.
Definition at line 143 of file DistRepNNet.h.
Referenced by buildFuncs(), buildVarGraph(), and makeDeepCopyFromShallowCopy().
Dimensionality (number of components) of distributed representations.
Definition at line 241 of file DistRepNNet.h.
Referenced by buildVarGraph(), declareOptions(), and makeDeepCopyFromShallowCopy().
If set to 1, the weights won't be loaded nor initialized at build time (default:false)
Definition at line 228 of file DistRepNNet.h.
Referenced by build_(), and declareOptions().
Distributed representation of all targets.
Definition at line 139 of file DistRepNNet.h.
Referenced by buildOutputFromInput(), and makeDeepCopyFromShallowCopy().
Distributed representation input vector.
Definition at line 109 of file DistRepNNet.h.
Referenced by buildOutputFromInput(), buildVarGraph(), and makeDeepCopyFromShallowCopy().
Extra tasks.
Definition at line 166 of file DistRepNNet.h.
Referenced by build_(), buildVarGraph(), declareOptions(), initializeParams(), makeDeepCopyFromShallowCopy(), and train().
Func PLearn::DistRepNNet::f [mutable] | 
        
Seen classes in training set.
Unseen classes in training set Function from input to output
Definition at line 153 of file DistRepNNet.h.
Referenced by buildFuncs(), buildVarGraph(), computeOutput(), makeDeepCopyFromShallowCopy(), and train().
If true then the output weights are not learned. They are initialized to +1 or -1 randomly (default:false)
Definition at line 218 of file DistRepNNet.h.
Referenced by build_(), buildOutputFromInput(), buildVarGraph(), declareOptions(), and initializeParams().
Transfer function to use for hidden units (default:"tanh")
Definition at line 226 of file DistRepNNet.h.
Referenced by add_transfer_func(), and declareOptions().
Method of initialization for neural network's weights.
Definition at line 239 of file DistRepNNet.h.
Referenced by declareOptions(), and fillWeights().
Indication that the parameters on the sparse input should be initialized to zero.
Definition at line 268 of file DistRepNNet.h.
Referenced by declareOptions(), and initializeParams().
Input vector.
Definition at line 107 of file DistRepNNet.h.
Referenced by add_transfer_func(), buildFuncs(), buildOutputFromInput(), buildPenalties(), buildVarGraph(), and makeDeepCopyFromShallowCopy().
Weight decay for weights going from input layer.
Definition at line 184 of file DistRepNNet.h.
Referenced by buildPenalties(), and declareOptions().
Weight decay for weights going from input layer.
Definition at line 188 of file DistRepNNet.h.
Referenced by buildPenalties(), and declareOptions().
TVec<int> PLearn::DistRepNNet::input_to_dict_index [protected] | 
        
Weights of the activated features, in the distributed representation predictor.
Mapping between input and dictionaries
Definition at line 95 of file DistRepNNet.h.
Referenced by buildOutputFromInput(), buildPenalties(), buildVarGraph(), getTokenDistRep(), and makeDeepCopyFromShallowCopy().
VarArray PLearn::DistRepNNet::invars [protected] | 
        
Input variables for training cost Func.
Definition at line 86 of file DistRepNNet.h.
Referenced by buildVarGraph(), makeDeepCopyFromShallowCopy(), and train().
TVec< VarArray > PLearn::DistRepNNet::invars_extra_tasks [protected] | 
        
Input variables for extra tasks training cost Func.
Definition at line 88 of file DistRepNNet.h.
Referenced by build_(), buildVarGraph(), makeDeepCopyFromShallowCopy(), and train().
Bias decay for weights from input layer to first hidden layer (default:0)
Definition at line 194 of file DistRepNNet.h.
Referenced by buildOutputFromInput(), buildPenalties(), and declareOptions().
Bias decay for weights from input layer to first hidden layer of the theta-predictor (default:0)
Definition at line 198 of file DistRepNNet.h.
Referenced by buildPenalties(), and declareOptions().
Weight decay for weights from input layer to first hidden layer of the theta-predictor (default:0)
Definition at line 196 of file DistRepNNet.h.
Referenced by buildPenalties(), and declareOptions().
Weight decay for weights from input layer to first hidden layer (default:0)
Definition at line 192 of file DistRepNNet.h.
Referenced by buildOutputFromInput(), buildPenalties(), and declareOptions().
Bias decay for weights from first hidden layer to second hidden layer (default:0)
Definition at line 202 of file DistRepNNet.h.
Referenced by buildPenalties(), and declareOptions().
Weight decay for weights from first hidden layer to second hidden layer (default:0)
Definition at line 200 of file DistRepNNet.h.
Referenced by buildPenalties(), and declareOptions().
Margin requirement, used only with the margin_perceptron_cost cost function (default:1)
Definition at line 216 of file DistRepNNet.h.
Referenced by buildCosts(), and declareOptions().
Number of features for each token (nfeatures_per_token is used if nfeatures_for_each_token.length()==0)
Definition at line 251 of file DistRepNNet.h.
Referenced by buildPenalties(), buildVarGraph(), declareOptions(), and initializeParams().
Number of features per token.
Definition at line 248 of file DistRepNNet.h.
Referenced by buildPenalties(), buildVarGraph(), declareOptions(), and initializeParams().
Number of hidden nunits in first hidden layer (default:0)
Definition at line 168 of file DistRepNNet.h.
Referenced by buildOutputFromInput(), and declareOptions().
Number of hidden units in second hidden layer (default:0)
Definition at line 170 of file DistRepNNet.h.
Referenced by buildOutputFromInput(), and declareOptions().
Number of hidden units in second hidden layer for extra tasks.
Definition at line 174 of file DistRepNNet.h.
Referenced by buildOutputFromInput(), declareOptions(), and makeDeepCopyFromShallowCopy().
Number of hidden units of the neural network predictor for the distributed representation.
Definition at line 178 of file DistRepNNet.h.
Referenced by buildVarGraph(), and declareOptions().
Number of hidden nunits in first hidden layer for extra tasks.
Definition at line 172 of file DistRepNNet.h.
Referenced by buildOutputFromInput(), buildVarGraph(), declareOptions(), and makeDeepCopyFromShallowCopy().
Number of hidden units of the neural network predictor for the hidden to output weights.
Definition at line 176 of file DistRepNNet.h.
Referenced by buildOutputFromInput(), and declareOptions().
Number of tokens, for which to predict a distributed representation.
Definition at line 243 of file DistRepNNet.h.
Referenced by buildCosts(), buildVarGraph(), and declareOptions().
Number of tokens, for which to predict a distributed representation, for extra tasks.
Definition at line 246 of file DistRepNNet.h.
Referenced by buildCosts(), buildVarGraph(), declareOptions(), and makeDeepCopyFromShallowCopy().
Build options related to the optimization:
Definition at line 232 of file DistRepNNet.h.
Referenced by build_(), declareOptions(), forget(), makeDeepCopyFromShallowCopy(), and train().
Optimizers for extra tasks.
Definition at line 234 of file DistRepNNet.h.
Referenced by build_(), declareOptions(), forget(), makeDeepCopyFromShallowCopy(), and train().
TVec<string> PLearn::DistRepNNet::options [mutable, private] | 
        
Definition at line 66 of file DistRepNNet.h.
Referenced by build_(), computeOutput(), and computeOutputAndCosts().
Bias used only if fixed_output_weights.
Definition at line 137 of file DistRepNNet.h.
Referenced by build_(), buildOutputFromInput(), initializeParams(), and makeDeepCopyFromShallowCopy().
Var PLearn::DistRepNNet::output [protected] | 
        
Output of the neural network.
Definition at line 71 of file DistRepNNet.h.
Referenced by buildFuncs(), buildOutputFromInput(), buildVarGraph(), and makeDeepCopyFromShallowCopy().
Vec PLearn::DistRepNNet::output_comp [mutable, private] | 
        
Vector for output computations.
Definition at line 61 of file DistRepNNet.h.
Referenced by build_(), computeOutput(), computeOutputAndCosts(), and makeDeepCopyFromShallowCopy().
Weight decay for weights going from hidden layer.
Definition at line 186 of file DistRepNNet.h.
Referenced by buildPenalties(), and declareOptions().
Weight decay for weights going from hidden layer.
Definition at line 190 of file DistRepNNet.h.
Referenced by buildPenalties(), and declareOptions().
Bias decay for weights from last hidden layer to output layer (default:0)
Definition at line 206 of file DistRepNNet.h.
Referenced by buildOutputFromInput(), buildPenalties(), and declareOptions().
Bias decay for weights from last hidden layer to output layer of the theta-predictor (default:0)
Definition at line 210 of file DistRepNNet.h.
Referenced by buildPenalties(), and declareOptions().
Weight decay for weights from last hidden layer to output layer of the theta-predictor (default:0)
Definition at line 208 of file DistRepNNet.h.
Referenced by buildPenalties(), and declareOptions().
Weight decay for weights from last hidden layer to output layer (default:0)
Definition at line 204 of file DistRepNNet.h.
Referenced by buildOutputFromInput(), buildPenalties(), and declareOptions().
Transfer function to use for ouput layer (default:"")
Definition at line 224 of file DistRepNNet.h.
Referenced by buildCosts(), buildOutputFromInput(), and declareOptions().
Func PLearn::DistRepNNet::paramf [mutable] | 
        
Function for training.
Definition at line 159 of file DistRepNNet.h.
Referenced by buildFuncs(), makeDeepCopyFromShallowCopy(), and train().
VarArray PLearn::DistRepNNet::params [protected] | 
        
Parameters of the neural network.
Definition at line 90 of file DistRepNNet.h.
Referenced by build_(), buildOutputFromInput(), buildVarGraph(), makeDeepCopyFromShallowCopy(), and train().
Parameter values (linked to params in build() ) It is put here to set these values instead of getting them by training.
Definition at line 105 of file DistRepNNet.h.
Referenced by build_(), declareOptions(), forget(), and makeDeepCopyFromShallowCopy().
VarArray PLearn::DistRepNNet::partial_update_vars [protected] | 
        
Vars that use partial updates.
Definition at line 75 of file DistRepNNet.h.
Referenced by build_(), buildOutputFromInput(), buildVarGraph(), makeDeepCopyFromShallowCopy(), and train().
VarArray PLearn::DistRepNNet::penalties [protected] | 
        
Penalties on the neural network's weights.
Definition at line 77 of file DistRepNNet.h.
Referenced by buildCosts(), buildPenalties(), and makeDeepCopyFromShallowCopy().
Penalty to use on the weights (for weight and bias decay) (default:"L2_square")
Definition at line 222 of file DistRepNNet.h.
Referenced by buildPenalties(), buildSparseAffineTransformWeightPenalty(), buildVarGraph(), and declareOptions().
Vec PLearn::DistRepNNet::row [mutable, private] | 
        
Row vector.
Definition at line 63 of file DistRepNNet.h.
Referenced by computeOutput(), computeOutputAndCosts(), and makeDeepCopyFromShallowCopy().
Sample weight.
Definition at line 113 of file DistRepNNet.h.
Referenced by buildCosts(), buildFuncs(), buildVarGraph(), and makeDeepCopyFromShallowCopy().
Target vector.
Definition at line 111 of file DistRepNNet.h.
Referenced by buildFuncs(), buildVarGraph(), and makeDeepCopyFromShallowCopy().
int PLearn::DistRepNNet::target_dict_index [protected] | 
        
Target Dictionary index.
Definition at line 97 of file DistRepNNet.h.
Referenced by buildOutputFromInput(), and buildVarGraph().
Target dictionary.
Definition at line 253 of file DistRepNNet.h.
Referenced by buildVarGraph(), computeOutput(), computeOutputAndCosts(), declareOptions(), and makeDeepCopyFromShallowCopy().
Target distributed representations.
Definition at line 255 of file DistRepNNet.h.
Referenced by declareOptions(), and makeDeepCopyFromShallowCopy().
Vec PLearn::DistRepNNet::target_values [mutable, private] | 
        
Vector of possible target values.
Definition at line 59 of file DistRepNNet.h.
Referenced by computeOutput(), computeOutputAndCosts(), and makeDeepCopyFromShallowCopy().
Func PLearn::DistRepNNet::test_costf [mutable] | 
        
Function from input and target to output and test_costs.
Definition at line 155 of file DistRepNNet.h.
Referenced by buildFuncs(), computeOutputAndCosts(), makeDeepCopyFromShallowCopy(), and train().
Var PLearn::DistRepNNet::test_costs [protected] | 
        
Test costs.
Definition at line 84 of file DistRepNNet.h.
Referenced by buildCosts(), buildFuncs(), and makeDeepCopyFromShallowCopy().
Vec PLearn::DistRepNNet::tf [mutable, private] | 
        
Token features vector.
Definition at line 65 of file DistRepNNet.h.
Referenced by getTokenDistRep(), and makeDeepCopyFromShallowCopy().
Features of the token.
Definition at line 141 of file DistRepNNet.h.
Referenced by buildFuncs(), buildVarGraph(), and makeDeepCopyFromShallowCopy().
Func PLearn::DistRepNNet::token_to_dist_rep [mutable] | 
        
Function from token features to distributed representation.
Definition at line 157 of file DistRepNNet.h.
Referenced by buildFuncs(), getTokenDistRep(), and makeDeepCopyFromShallowCopy().
Var PLearn::DistRepNNet::training_cost [protected] | 
        
Training cost of the neural network It corresponds to costs[0] + weighted penalties.
Definition at line 80 of file DistRepNNet.h.
Referenced by buildCosts(), buildFuncs(), makeDeepCopyFromShallowCopy(), and train().
Training cost of the neural network for extra tasks.
Definition at line 82 of file DistRepNNet.h.
Referenced by build_(), buildCosts(), makeDeepCopyFromShallowCopy(), and train().
Indication that distributed representations should be used.
Definition at line 257 of file DistRepNNet.h.
Referenced by build_(), buildOutputFromInput(), buildVarGraph(), and declareOptions().
Indication that the possible targets varies from one input vector to another.
Indication that the extra tasks will only be used at the first epoch
Definition at line 265 of file DistRepNNet.h.
Referenced by declareOptions(), and train().
Indication that bases for output weights should be used.
Definition at line 259 of file DistRepNNet.h.
Referenced by build_(), buildOutputFromInput(), buildPenalties(), and declareOptions().
Bias and weights of first hidden layer.
Definition at line 115 of file DistRepNNet.h.
Referenced by build_(), buildOutputFromInput(), buildPenalties(), initializeParams(), and makeDeepCopyFromShallowCopy().
Weights of first hidden layer.
Weights of first hidden layer of theta predictor
Definition at line 121 of file DistRepNNet.h.
Referenced by build_(), buildOutputFromInput(), buildPenalties(), initializeParams(), and makeDeepCopyFromShallowCopy().
Bias and weights of second hidden layer.
Definition at line 127 of file DistRepNNet.h.
Referenced by build_(), buildOutputFromInput(), buildPenalties(), initializeParams(), and makeDeepCopyFromShallowCopy().
Weight decay (default:0)
Definition at line 180 of file DistRepNNet.h.
Referenced by buildOutputFromInput(), buildPenalties(), buildSparseAffineTransformWeightPenalty(), and declareOptions().
Weights applied to the input of distributed representation predictor.
Definition at line 123 of file DistRepNNet.h.
Referenced by build_(), buildPenalties(), buildVarGraph(), initializeParams(), and makeDeepCopyFromShallowCopy().
Bias and weights from input layer.
Definition at line 117 of file DistRepNNet.h.
Referenced by build_(), buildOutputFromInput(), buildPenalties(), initializeParams(), and makeDeepCopyFromShallowCopy().
real PLearn::DistRepNNet::winputsparse_bias_decay [protected] | 
        
Definition at line 100 of file DistRepNNet.h.
Referenced by build_(), buildOutputFromInput(), and buildPenalties().
real PLearn::DistRepNNet::winputsparse_weight_decay [protected] | 
        
Temporary variables...
Definition at line 99 of file DistRepNNet.h.
Referenced by build_(), buildOutputFromInput(), and buildPenalties().
bias and weights of output layer
Definition at line 129 of file DistRepNNet.h.
Referenced by build_(), buildOutputFromInput(), buildPenalties(), initializeParams(), and makeDeepCopyFromShallowCopy().
Bias and weights going to the output layer of distributed representation predictor.
Definition at line 125 of file DistRepNNet.h.
Referenced by build_(), buildPenalties(), buildVarGraph(), initializeParams(), and makeDeepCopyFromShallowCopy().
Bias and weights of output layer, target part, when no hidden layers.
Bias and weights of output layer, for theta predictor
Definition at line 135 of file DistRepNNet.h.
Referenced by build_(), buildOutputFromInput(), buildPenalties(), initializeParams(), and makeDeepCopyFromShallowCopy().
 1.7.4